STAGING SITE

Psalm 93 Story behind the Psalm

From Psalms: Layer by Layer
Jump to: navigation, search

Psalm Overview

About the Story Behind Layer

The Story behind the Psalm shows how each part of the psalm fits together into a single coherent whole. Whereas most semantic analysis focuses on discrete parts of a text such as the meaning of a word or phrase, Story Behind the Psalm considers the meaning of larger units of discourse, including the entire psalm. (Click 'Expand' to the right for more information.)

The goal of this layer is to reconstruct and visualise a mental representation of the text as the earliest hearers/readers might have conceptualised it. We start by identifying the propositional content of each clause in the psalm, and then we identify relevant assumptions implied by each of the propositions. During this process, we also identify and analyse metaphorical language (“imagery”). Finally, we try to see how all of the propositions and assumptions fit together to form a coherent mental representation. The main tool we use for structuring the propositions and assumptions is a story triangle, which visualises the rise and fall of tension within a semantic unit. Although story triangles are traditionally used to analyse stories in the literary sense of the word, we use them at this layer to analyse “stories” in the cognitive sense of the word—i.e., a story as a sequence of propositions and assumptions that has tension.

Story Behind Visuals for Psalm 93

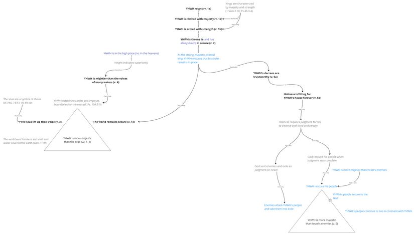
Summary Triangle

The story triangle below summarises the story of the whole psalm. We use the same colour scheme as in Participant Analysis. The star icon along the edge of the story-triangle indicates the point of the story in which the psalm itself (as a speech event) takes place. We also include a theme at the bottom of the story. The theme is the main message conveyed by the story-behind. Psalm 093 - Story Behind Summary.jpg

Background ideas

Following are the common-ground assumptionsCommon-ground assumptions include information shared by the speaker and hearers. In our analysis, we mainly use this category for Biblical/Ancient Near Eastern background. which are the most helpful for making sense of the psalm.

  • YHWH's reign is recognized and celebrated worldwide (Exod. 15.18; Ps. 45.7; 93.1; 95.3-5; 96.10; 97.1; 99.1)
  • As long as YHWH's throne is stable, the earth is stable (Ps. 24.1-2; 29.10; 96.10; 97.2; 104.5-7)
  • Enemies are referred to as the seas (Ps. 65.8; 89.10-12)
  • Exile had a crushing (דכא) effect on the people (Ps. 94.5)
  • YHWH is majestic (נֶאְדָּר; Exod. 15.6, 11); in a similar way, the sea is described as majestic (מַיִם אַדִּירִים; Exod. 15.10)
  • YHWH established (יסד) his testimonies (Ps. 119.152) the same way he established (יסד) the world (Ps. 24.1-2)
  • Understanding YHWH's law brings life because it is righteousness (Ps. 119.144)
  • The righteous will flourish into old age (Ps. 91.16; 92.13-15), because holiness brings long life in the land (Deut. 30.20; 32.47)

Background situation

The background situation is the series of events leading up to the time in which the psalm is spoken. These are taken from the story triangle – whatever lies to the left of the star icon. Psalm 093 - Background Situation.jpg

Expanded paraphrase

The expanded paraphrase seeks to capture the implicit information within the text and make it explicit for readers today. It is based on the CBC translation and uses italic text to provide the most salient background information, presuppositions, entailments, and inferences.

(For more information, click "Expanded Paraphrase Legend" below.)

Expanded paraphrase legend
Close but Clear (CBC) translation The CBC, our close but clear translation of the Hebrew, is represented in bold text.
Assumptions Assumptions which provide background information, presuppositions, entailments, and inferences are represented in italics.

v. 1

YHWH reigns forever, over the nations and over other gods - unlike Marduk or Baal! He is clothed with majestyas evident in his majestic acts. YHWH is clothed [with majesty]; he is armed with strength to control the forces of nature and provide stability for his creation. What's more: the world remains secure without moving ever since YHWH rebuked the waters and set their limits.

v. 2

Since the world's stability indicates the stability of YHWH's throne, therefore we can confidently proclaim: Your throne has been secure from long ago; You have existed from eternity and will reign forever.

v. 3

The seas that is, raiding and exiling enemies, just as those cosmic threats of legend, have lifted up [their voice], YHWH, the seas have lifted up their voice in vain, threatening to attack us and take us away; The seas would continually lift up their crushing (waves) to crush us and take us into exile among the nations. If they thought this would threaten YHWH's rule, it was all is in vain since YHWH's throne is stable!

v. 4

More than the voices of many waters - the waves of the sea are mighty; no one denies their power and persistence! Look what they did to the Egyptians! - YHWH is mighty in the high place , incomparable among the gods and majestic in holiness.

v. 5

Since he is holy, his throne is stable both when he acts in judgment and when we are at peace, so we can be confident that everything that comes from him is equally stable. Thus: Your (royal) decrees are entirely trustworthy, in no way threatened by judgment or exile, in the same way your reign is not threatened by the instability of the seas. You remain faithful to your covenant in both blessing and curse, since Holiness is fitting for your house, YHWH, in that you are dedicated to the holiness of your kingdom and we, as your people, are expected to pursue this same holiness in the land you have returned us to forever, as you have promised.

Story Triangles

Psalm 093 - story behind.jpg

Assumptions Table

Psalm 093 - Assumptions Table.jpg