STAGING SITE

Psalm 7 Story behind the Psalm

From Psalms: Layer by Layer
Jump to: navigation, search

Psalm Overview

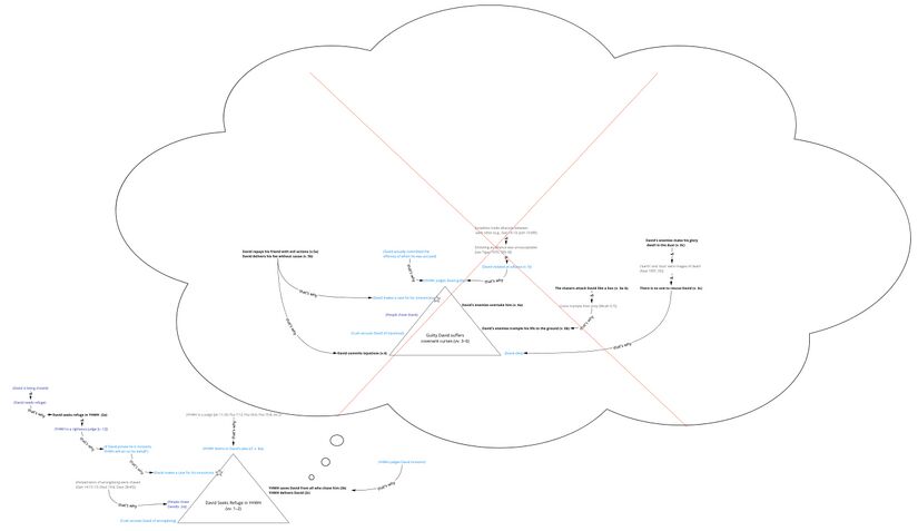
Story Behind Visuals for Psalm 7

Summary Triangle

Ps 7 - Story overview.jpg

Background ideas

  • Cush was most likely a supporter of Saul.
  • Settling civil offenses required taking a 'purgatory oath of...innocence (...Exod 22:10f) (Waltke 2014, 82).

Israelites often made alliances between each other ( Gen 14:13, 24; Josh 10:6ff; 1 Sam 20:5–16; 1 Sam 28:1; 29:8). The breaking of these alliances was unacceptable (2 Kings 20:42; 2 Chron 19:2). These alliances also required mutual defensive obligations, such that the enemy of your ally became your enemy (see Tigay 1970, 183–184)

  • The law forbids false accusations. Those who make false accusations must undergo the punishment that they intended to bring upon others (Deut. 19:16–20).

Background situation

Psalm 007 - Background situation.jpg

Expanded paraphrase

(For more information, click "Expanded Paraphrase Legend" below.)

Expanded paraphrase legend
Close but Clear (CBC) translation The CBC, our close but clear translation of the Hebrew, is represented in bold text.
Assumptions Assumptions which provide background information, presuppositions, entailments, and inferences are represented in italics.


v.1

A shiggāyōn of David that he sang to YHWH concerning the words of Cush the Benjaminite (who accused David of breaking YHWH's Law by breaking an alliance). (King Saul, the king of Israel before David, was also from the tribe of Benjamin,) (and he opposed David.) (Other Benjaminites supported Saul in his opposition to David,) (and they often accused David of wrongdoing.) (Cush was a member of Saul's cohort.)

v.2

O YHWH, my God, (you are a righteous God [v. 12a]) (who will cause justice to prevail.) (You are my king,) (and just as one takes refuge in a king, so) in You (that is, in your righteousness) have I sought refuge (from those who are chasing me ) (because of Cush's accusations)! Save me from all who chase me, and rescue me!

v.3

Save me! Lest he maul me like a lion (,to which enemies are often compared) , tearing me apart, without anyone to rescue (me) (and I die)!

v.4

O YHWH, my God, (the Law requires that settling a civil offence involves taking an oath before You [Exod. 22:10; 1 King 8:31–32]) (and so I hereby take the following oath: ) if I have done this (thing of which Cush is accusing me), if there is (the following) injustice in my hands (that is, if I have acted in the following way),

v.5

(Alliances and covenants of many kinds were common among Israelites [Tigay 1970, 183–4].) (Many such alliances involved a mutual obligation to treat each other's enemy as one's own [ibid].) (Not doing so was unacceptable [1 Kings 20:42; 2 Chron 19:2; 1 Sam 19:17],) (therefore) if I have repaid my friend evil, or have delivered my foe (who is also my friend's foe) without cause(, thereby violating an alliance,)

v.6

may the enemy chase and overtake me, trample my life to the ground (like a lion) and make my glory dwell in the dust (such that I die).

For Visual, click "Expand" to the right

Ps 7 Story v.1-6.jpg

v.7

(It feels like You have been passive with regard to my situation.) (So now I ask,) Rise up (and take action), O YHWH, in Your anger (as a warrior rises up before a battle)! Lift Yourself up against the outbursts of my foes! (Your commandments explicitly forbid false accusations [Deut 19:16–],) (of which Cush and those accompanying him are guilty.) (Therefore,) Awake (for action) (as a warrior awakens from sleep before a battle), for my sake, in accordance with the commandments that You commanded

v.8

(Legal cases often involved gatherings of people) (and I am pleading my case with You.) (So I hereby call for the quorum:) And let a gathering of nations surround You! Then return over it, high above(, to your judgement seat)!

v.9

YHWH judges people (because you are a king, YHWH,) (and kings are responsible for executing judgement). (You have the authority and wisdom to judge my case fairly); vindicate me, O YHWH, according to my righteousness (I have not violated any alliances, as Cush claimed)(and so righteousness, in this case is) my integrity. (I have remained loyal to all my allies.)

v.10

(Because I am confident that Cush's accusations are false, I ask you to) Let the evil of the wicked come to an end, and (because I know that I am in the right, I ask you to) make the righteous permanent! (YHWH knows who is righteous and who is wicked, because) The righteous God is one who examines the innermost parts (from which the moral character of a person could be ascertained) (because these innermost parts are the seats of inner thoughts, emotions and intentions)

v.11

My shield is held by God (who protects me like a shield-bearer.) (He is also the one) who (, by protecting them from all danger) saves the (ones who, like me, are innocent and) upright in heart.

v.12

God is a just judge (from whom judgements go forth every day [Zeph 3:5]), and a god who delivers punishment each day (as he sees injustice happening each day).

v.13

(Since YHWH, as king, acts as both a judge and a warrior) (He both decides and executes the verdict of a judgement). If the wicked does not repent, (just as a warrior uses weapons)(so YHWH will also use His weapons,) (which are the judgements that happen when His law is broken.) YHWH will sharpen His sword. He has bent His bow, and prepared it.

v.14

And He has prepared deadly weapons for the wicked. He will make His arrows firebrands.

v.15

Pay attention! (Birth is a metaphor for crisis.) (The wicked will experience crisis when they break God's law.) The wicked conceives evil deeds, is pregnant with wrongdoing , and gives birth to lies. (These things will also happen to Cush and his group).

v.16

(Falling into a pit one has made is a metaphor for one's own actions harming the actor in the end [Waltke 2004, 2:365–6].) He began to dig a pit, and kept digging it, and fell into the pit he was making. (Cush's actions will harm him in the end since) (the punishment for false accusations is to undergo the consequences of that accusation [Deut. 19:16–20]).

v.17

His wrong doing will return upon his head , his violence will come down on the crown of his head.

v.18

I shall praise YHWH according to His righteousness (by which he vindicates the innocent and punishes the guilty)! I shall praise the name of YHWH Most High!

For Visual, click "Expand" to the right

Ps 7 - Story v.7-18.jpg