STAGING SITE
Psalm 7 Story Behind
About the Story Behind Layer
The Story Behind the Psalm shows how each part of the psalm fits together into a single coherent whole. Whereas most semantic analysis focuses on discrete parts of a text such as the meaning of a word or phrase, Story Behind the Psalm considers the meaning of larger units of discourse, including the entire psalm.
The goal of this layer is to reconstruct and visualize a mental representation of the text as the earliest hearers/readers might have conceptualized it. We start by identifying the propositional content of each clause in the psalm, and then we identify relevant assumptions implied by each of the propositions. During this process, we also identify and analyze metaphorical language (“imagery”). Finally, we try to see how all of the propositions and assumptions fit together to form a coherent mental representation. The main tool we use for structuring the propositions and assumptions is a story triangle, which visualizes the rise and fall of tension within a semantic unit. Although story triangles are traditionally used to analyze stories in the literary sense of the word, we use them at this layer to analyze “stories” in the cognitive sense of the word—i.e., a story as a sequence of propositions and assumptions that has tension.
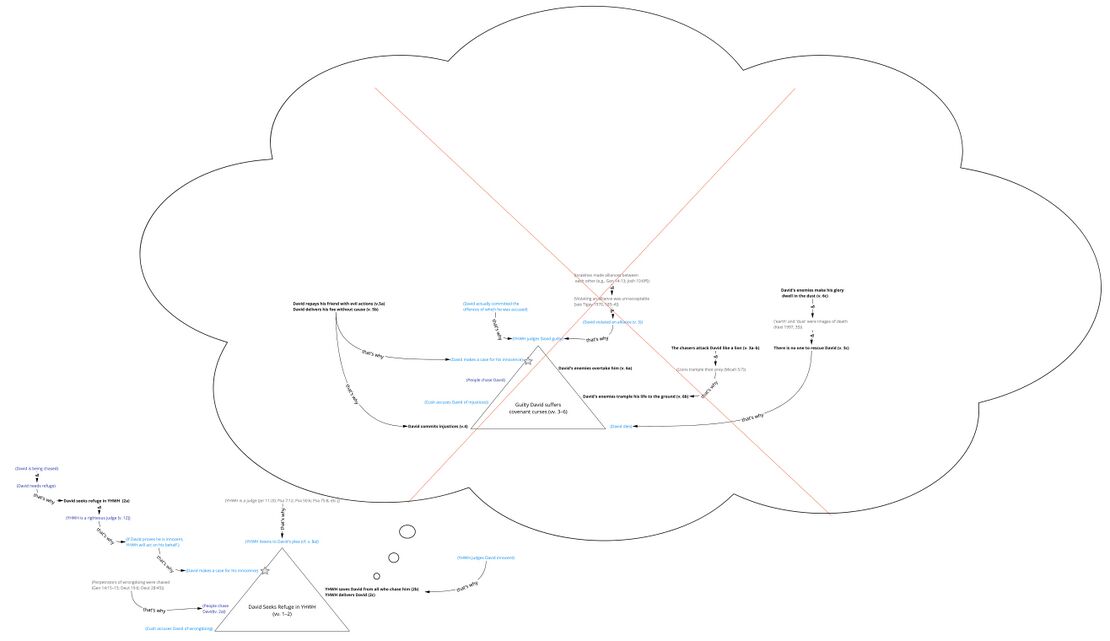
Summary Triangle
The story triangle below summarises the story of the whole psalm. We use the same colour scheme as in Participant Analysis. The star icon along the edge of the story-triangle indicates the point of the story in which the psalm itself (as a speech event) takes place. We also include a theme at the bottom of the story. The theme is the main message conveyed by the story-behind.
| Story Triangles legend | |
|---|---|
| Propositional content (verse number) | Propositional content, the base meaning of the clause, is indicated by bold black text. The verse number immediately follows the correlating proposition in black text inside parentheses. |
| Common-ground assumption | Common-ground assumptions[1] are indicated by gray text. |
| Local-ground assumption | Local-ground assumptions[2] are indicated by dark blue text. |
| Playground assumption | Playground assumptions[3] are indicated by light blue text. |
| The point of the story at which the psalm takes place (as a speech event) is indicated by a gray star. | |
| If applicable, the point of the story at which the psalm BEGINS to take place (as a speech event) is indicated with a light gray star. A gray arrow will travel from this star to the point at which the psalm ends, indicated by the darker gray star. | |
| A story that repeats is indicated by a circular arrow. This indicates a sequence of either habitual or iterative events. | |
| A story or event that does not happen or the psalmist does not wish to happen is indicated with a red X over the story triangle. | |
| Connections between propositions and/or assumptions are indicated by black arrows with small text indicating how the ideas are connected. | |
| Note: In the Summary triangle, highlight color scheme follows the colors of participant analysis. | |
Background ideas
Following are the common-ground assumptionsCommon-ground assumptions include information shared by the speaker and hearers. In our analysis, we mainly use this category for Biblical/Ancient Near Eastern background. which are the most helpful for making sense of the psalm.
- Cush was most likely a supporter of Saul.
- Settling civil offenses required taking a 'purgatory oath of...innocence (...Exod 22:10f) (Waltke 2014, 82). Israelites often made alliances between each other ( Gen 14:13, 24; Josh 10:6ff; 1 Sam 20:5–16; 1 Sam 28:1; 29:8). The breaking of these alliances was unacceptable (2 Kings 20:42; 2 Chron 19:2). These alliances also required mutual defensive obligations, such that the enemy of your ally became your enemy (see Tigay 1970, 183–184)
- The law forbids false accusations. Those who make false accusations must undergo the punishment that they intended to bring upon others (Deut. 19:16–20).
Background situation
The background situation is the series of events leading up to the time in which the psalm is spoken. These are taken from the story triangle – whatever lies to the left of the star icon.
Expanded Paraphrase
The expanded paraphrase seeks to capture the implicit information within the text and make it explicit for readers today. It is based on the CBC translation and uses italic text to provide the most salient background information, presuppositions, entailments, and inferences.
| Expanded paraphrase legend | |
|---|---|
| Close but Clear (CBC) translation | The CBC, our close but clear translation of the Hebrew, is represented in bold text. |
| Assumptions | Assumptions which provide background information, presuppositions, entailments, and inferences are represented in italics. |
| Text (Hebrew) | Verse | Expanded Paraphrase |
|---|---|---|
| שִׁגָּי֗וֹן לְדָ֫וִ֥ד אֲשֶׁר־שָׁ֥ר לַיהוָ֑ה עַל־דִּבְרֵי־כ֝֗וּשׁ בֶּן־יְמִינִֽי׃ | 1 | A shiggāyōn of David that he sang to YHWH concerning the words of Cush the Benjaminite who accused David of breaking YHWH's Law by breaking an alliance. King Saul, the king of Israel before David, was also from the tribe of Benjamin, and he opposed David. Other Benjaminites supported Saul in his opposition to David, and they often accused David of wrongdoing. Cush was a member of Saul's cohort. |
| יְהוָ֣ה אֱ֭לֹהַי בְּךָ֣ חָסִ֑יתִי הוֹשִׁיעֵ֥נִי מִכָּל־רֹ֝דְפַ֗י וְהַצִּילֵֽנִי׃ | 2 | O YHWH, my God, you are a righteous God (v. 12a) who will cause justice to prevail. You are my king, and just as one takes refuge in a king, so in You that is, in your righteousness have I sought refuge from those who are chasing me because of Cush's accusations! Save me from all who chase me, and rescue me! |
| פֶּן־יִטְרֹ֣ף כְּאַרְיֵ֣ה נַפְשִׁ֑י פֹּ֝רֵ֗ק וְאֵ֣ין מַצִּֽיל׃ | 3 | Save me! Lest he maul me like a lion, to which enemies are often compared, tearing me apart, without anyone to rescue (me) and I die! |
| יְהוָ֣ה אֱ֭לֹהַי אִם־עָשִׂ֣יתִי זֹ֑את אִֽם־יֶשׁ־עָ֥וֶל בְּכַפָּֽי׃ | 4 | O YHWH, my God, the Law requires that settling a civil offence involves taking an oath before You (Exod. 22:10; 1 King 8:31–32) and so I hereby take the following oath: if I have done this thing of which Cush is accusing me, if there is the following injustice in my hands that is, if I have acted in the following way, |
| אִם־גָּ֭מַלְתִּי שֽׁוֹלְמִ֥י רָ֑ע | 5 | Alliances and covenants of many kinds were common among Israelites (Tigay 1970, 183–4). Many such alliances involved a mutual obligation to treat each other's enemy as one's own (ibid). Not doing so was unacceptable (1 Kings 20:42; 2 Chron 19:2; 1 Sam 19:17), therefore if I have repaid my friend evil, or have delivered my foe who is also my friend's foe without cause, thereby violating an alliance, |
| יִֽרַדֹּ֥ף אוֹיֵ֨ב ׀ נַפְשִׁ֡י וְיַשֵּׂ֗ג וְיִרְמֹ֣ס לָאָ֣רֶץ חַיָּ֑י וּכְבוֹדִ֓י ׀ לֶעָפָ֖ר יַשְׁכֵּ֣ן סֶֽלָה׃ | 6 | may the enemy chase and overtake me, trample my life to the ground like a lion and make my glory dwell in the dust such that I die. |
| ק֘וּמָ֤ה יְהוָ֨ה ׀ בְּאַפֶּ֗ךָ הִ֭נָּשֵׂא בְּעַבְר֣וֹת צוֹרְרָ֑י וְע֥וּרָה אֵ֝לַ֗י מִשְׁפָּ֥ט צִוִּֽיתָ׃ | 7 | It feels like you have been passive with regard to my situation. So now I ask, Rise up and take action, O YHWH, in Your anger as a warrior rises up before a battle! Lift Yourself up against the outbursts of my foes! Your commandments explicitly forbid false accusations (Deut 19:16–), of which Cush and those accompanying him are guilty. Therefore, Awake for action as a warrior awakens from sleep before a battle, for my sake, in accordance with the commandments that You commanded |
| וַעֲדַ֣ת לְ֭אֻמִּים תְּסוֹבְבֶ֑ךָּ וְ֝עָלֶ֗יהָ לַמָּר֥וֹם שֽׁוּבָה׃ | 8 | Legal cases often involved gatherings of people and I am pleading my case with you. So I hereby call for the quorum: And let a gathering of nations surround You! Then return over it, high above, to your judgement seat! |
| יְהוָה֮ יָדִ֪ין עַ֫מִּ֥ים שָׁפְטֵ֥נִי יְהוָ֑ה | 9 | YHWH judges people because you are a king, YHWH, and kings are responsible for executing judgement. You have the authority and wisdom to judge my case fairly; vindicate me, O YHWH, according to my righteousness I have not violated any alliances, as Cush claimed — and so righteousness, in this case is my integrity. I have remained loyal to all my allies. |
| יִגְמָר־נָ֬א רַ֨ע ׀ רְשָׁעִים֮ וּתְכוֹנֵ֪ן צַ֫דִּ֥יק וּבֹחֵ֣ן לִ֭בּ֗וֹת וּכְלָי֗וֹת אֱלֹהִ֥ים צַדִּֽיק׃ | 10 | Because I am confident that Cush's accusations are false, I ask you to Let the evil of the wicked come to an end, and because I know that I am in the right, I ask you to make the righteous permanent! YHWH knows who is righteous and who is wicked, because The righteous God is one who examines the innermost parts from which the moral character of a person could be ascertained because these innermost parts are the seats of inner thoughts, emotions and intentions. |
| מָֽגִנִּ֥י עַל־אֱלֹהִ֑ים מ֝וֹשִׁ֗יעַ יִשְׁרֵי־לֵֽב׃ | 11 | My shield is held by God who protects me like a shield-bearer. He is also the one who, by protecting them from all danger saves the ones who, like me, are innocent and upright in heart. |
| אֱ֭לֹהִים שׁוֹפֵ֣ט צַדִּ֑יק וְ֝אֵ֗ל זֹעֵ֥ם בְּכָל־יֽוֹם׃ | 12 | God is a just judge from whom judgements go forth every day (Zeph 3:5), and a god who delivers punishment each day as he sees injustice happening each day. |
| אִם־לֹ֣א יָ֭שׁוּב חַרְבּ֣וֹ יִלְט֑וֹשׁ | 13 | Since YHWH, as king, acts as both a judge and a warrior, he both decides and executes the verdict of a judgement. If the wicked does not repent, just as a warrior uses weapons so YHWH will also use His weapons, which are the judgements that happen when His law is broken. YHWH will sharpen His sword. He has bent His bow, and prepared it. |
| וְ֭לוֹ הֵכִ֣ין כְּלֵי־מָ֑וֶת חִ֝צָּ֗יו לְֽדֹלְקִ֥ים יִפְעָֽל׃ | 14 | And He has prepared deadly weapons for the wicked. He will make His arrows firebrands. |
| הִנֵּ֥ה יְחַבֶּל־אָ֑וֶן וְהָרָ֥ה עָ֝מָ֗ל וְיָ֣לַד שָֽׁקֶר׃ | 15 | Pay attention! Birth is a metaphor for crisis. The wicked will experience crisis when they break God's law. The wicked conceives evil deeds, is pregnant with wrongdoing , and gives birth to lies. These things will also happen to Cush and his group. |
| בּ֣וֹר כָּ֭רָֽה וַֽיַּחְפְּרֵ֑הוּ וַ֝יִּפֹּ֗ל בְּשַׁ֣חַת יִפְעָֽל׃ | 16 | Falling into a pit one has made is a metaphor for one's own actions harming the actor in the end (Waltke 2004, 2:365–6). He began to dig a pit, and kept digging it, and fell into the pit he was making. Cush's actions will harm him in the end since the punishment for false accusations is to undergo the consequences of that accusation (Deut. 19:16–20). |
| יָשׁ֣וּב עֲמָל֣וֹ בְרֹאשׁ֑וֹ וְעַ֥ל קָ֝דְקֳד֗וֹ חֲמָס֥וֹ יֵרֵֽד׃ | 17 | His wrong doing will return upon his head , his violence will come down on the crown of his head. |
| אוֹדֶ֣ה יְהוָ֣ה כְּצִדְק֑וֹ וַ֝אֲזַמְּרָ֗ה שֵֽׁם־יְהוָ֥ה עֶלְיֽוֹן׃ | 18 | I shall praise YHWH according to His righteousness by which he vindicates the innocent and punishes the guilty! I shall praise the name of YHWH Most High! |
Assumptions Table
There are currently no Imagery Tables available for this psalm.
Bibliography
Footnotes
- ↑ Common-ground assumptions include information shared by the speaker and hearers. In our analysis, we mainly use this category for Biblical/ANE background - beliefs and practices that were widespread at this time and place. This is the background information necessary for understanding propositions that do not readily make sense to those who are so far removed from the culture in which the proposition was originally expressed.
- ↑ Local-ground assumptions are those propositions which are necessarily true if the text is true. They include both presuppositions and entailments. Presuppositions are those implicit propositions which are assumed to be true by an explicit proposition. Entailments are those propositions which are necessarily true if a proposition is true.
- ↑ Whereas local-ground assumptions are inferences which are necessarily true if the text is true, play-ground assumptions are those inferences which might be true if the text is true.
