STAGING SITE

Psalm 67 Story behind the Psalm

From Psalms: Layer by Layer
Jump to: navigation, search


Psalm Overview

Overview

Ps 67 - Overview story 1.jpg
Ps 67 - Expanded overview story 2.jpg

Background ideas

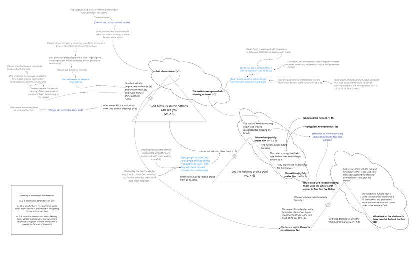
  • People everywhere experience that they cannot completely protect or provide for themselves (including making rain fall or crops grow); they are ultimately dependent on divine intervention.
  • God promised Abraham that he would bless him and bless the families of the earth through him (Genesis 12:1-3); Abraham's descendants became the nation of Israel. Blessings covered many aspects of life (Deuteronomy 28), including the production of crops, which would provide food for people and their animals.
  • Israel was commanded to bring their firstfruits of harvest to YHWH (Leviticus 23:9-14; Exodus 34:22). There they would encounter both the priests of YHWH, who would give his blessing (Numbers 6:22-27), and music (1 Chronicles 16 and 25).
  • Israel was surrounded by nations that did not know YHWH, but they knew that others would be drawn to him when they heard about his care for Israel (e.g., Joshua 4:24; 1 Kings 8:41-43; 1 Kings 10; Psalm 102:16).

Background situation

Psalm 067 - Background events (reuploaded).jpg

Expanded paraphrase

(For more information, click "Expanded Paraphrase Legend" below.)

Expanded paraphrase legend
Close but Clear (CBC) translation The CBC, our close but clear translation of the Hebrew, is represented in bold text.
Assumptions Assumptions which provide background information, presuppositions, entailments, and inferences are represented in italics.

v.1

For the director. With stringed instruments. A psalm, a song. (We are gathered together at the designated place of worship with our firstfruits, worshiping YHWH, as he commanded in Leviticus 23:9-14.)

v.2

(Knowing that humans are dependent on divine intervention for a whole range of blessings, including but not limited to fertility, health, prosperity, and victory), (and knowing that God has the capacity to bless people), (and knowing that God has blessed us as the nation of Israel in the past), (in the spirit of the priestly blessing given to Aaron in Numbers 6) May God (that is, YHWH, our covenant-keeping God) be gracious to us and bless us. May he shine his face toward us (as someone in authority over us, giving us his continued presence and favour) -- Selah


v.3

-- in order to understand your way (your patterns of behavior) on earth (since the nations around Israel do not yet know God) (and people can learn more about God), your salvation (success, deliverance, victory, and protection) among all nations (as they see how you behave with us).

v.4

(Having recognised your blessing to Israel) (and since people praise others when they are impressed with and/or thankful for them), Let the peoples praise you, God. (But not just some of them; we want the whole world to know you and give you praise.) Let the peoples praise you, all of them.

v.5

Let the nations shout joyfully because (they see and/or experience for themselves that) (just as you, our king, judge us fairly and lead us, so) you (as the king with dominion over the whole world) judge the peoples fairly, and the nations you guide on the earth. Selah.

v.6

(When the nations submit willingly to you and experience your blessing on them as well as on Israel, they will be doubly inclined to praise you) Let the peoples praise you, God. Let the peoples praise you, all of them.

v.7

The earth has yielded its produce. (We are standing here with our firstfruits, which provide evidence of God's answer to our prayer for blessing, since he gave the fertility and rain needed for crops.) (The firstfruits are a picture of more to come.) (Now, in order for this cycle to continue so more people can get to know God), May God, our God, bless us.

v.8

May God bless us so that (more and more nations covering more and more of the earth will come to know him, until finally) all the ends of the earth (will know him and, having come to know who he is) will fear (revere) him.

For Visual, click "Expand" to the right

Ps 67 - Detailed Triangles.jpg