STAGING SITE

Psalm 45 Story behind the Psalm

From Psalms: Layer by Layer
Jump to: navigation, search

Psalm Overview

Overview

Ps 045 - Summary Triangle.jpg

Background ideas

  • Songs in praise of the king (rather than the deity) are common in the ANE, though rare in the biblical psalms. One example is the Egyptian marriage stele of Rameses II, which presents the marriage as as part of a political alliance following a military victory.
  • Lips of kindness are associated with wisdom and virtue (Prov 22:1, 11; Ecc 10:12); the ideal ANE king spoke with wisdom.
  • The ideal ANE king was a warrior.
  • Ancient royal marriages were often political arrangements between one nation and another. The marriage described in this psalm may have been arranged as part of a political alliance between Isreal/Judah and a neighbouring state (such as Tyre). The NET Bible translates Heb. "your people" (v. 11) as "your homeland" to reflect this situation.

Background situation

Ps 045 - Story Background.jpg

Expanded paraphrase

(For more information, click "Expanded Paraphrase Legend" below.)

Expanded paraphrase legend
Close but Clear (CBC) translation The CBC, our close but clear translation of the Hebrew, is represented in bold text.
Assumptions Assumptions which provide background information, presuppositions, entailments, and inferences are represented in italics.

v.1

For the director. According to (the tune) “Lilies.” By the Korahites (, who serve in the temple as singers and gatekeepers). A maskil (for giving wisdom). (Also) An ode (in praise to the king) (on the occasion of his wedding).

v.2

My heart has been stirred (with strong, positive emotion) by a good theme (about the king) (, and this good theme has prompted me to action, to speak about him); I (, a court poet) am about to recite my verses (which I have composed) to the king (for his wedding). My tongue (, my tool for producing excellent work,) is (like) a pen of a skilful scribe (, so just as a scribe's pen produces beautiful written words for the elite, I will produce beautiful spoken words for the king, who deserves only the best poetry that can be written).

v.3

You (, king,) are the most attractive of all people; (in accordance with the royal ideal of wisdom,) kindness has been poured out by your speech (, which allows all people under your leadership to thrive). Therefore (, based on these ideals of royal perfection that you embody, I conclude that), God has commended you forever.

For Visual, click "Expand" to the right

Ps 045 - Story triangle, vv. 2–3, 18.jpg

v.4

(In accordance with the royal ideal of military power,) Strap your sword upon (your) thigh (to prepare for action), great one, in your splendour and your majesty.

v.5

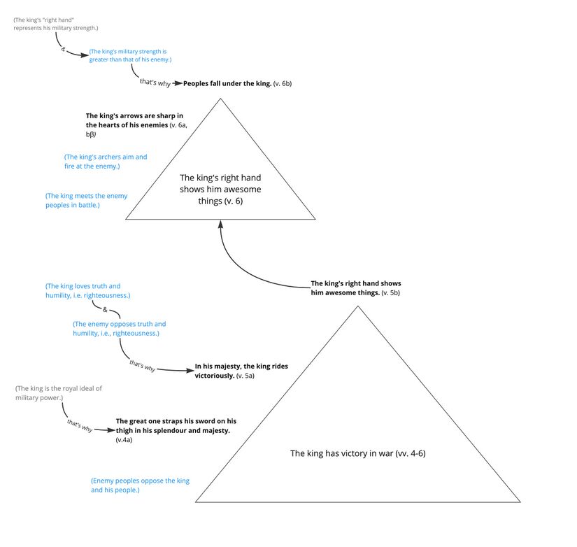
And in your majesty, victoriously ride for the cause of (the things you love:) truth and humility, righteousness, and let your (strong) right hand (, which represents your unsurpassed military strength,) show you awesome things.

v.6

Your arrows are sharp (, prepared to fire at the enemy). Peoples will fall under you; in the heart of the enemies of the king (, and you emerge as the victor).

For Visual, click "Expand" to the right

Ps 045 - Story triangle, vv. 4–6.jpg

v.7

Your throne (which represents your reign), (O king who shares divine attributes, so I will address as) God, is forever and ever; the sceptre of your kingdom is the sceptre of righteousness (, which means that your rule is righteous).

v.8

(In accordance with the royal ideal of maintaining justice,) You love righteousness, and you hate wickedness (which means that you are just and righteous). Therefore, God, your God, has anointed you with oil, which is rejoicing, more than your companions (, because you are remarkable and uniquely anointed as the king).

v.9

(As part of your joy given by God,) All your clothes are myrrh and aloes [and] cassia (, richly perfumed like King Solomon in preparation for his royal wedding). From (luxurious) ivory palaces, stringed instruments have caused you to rejoice.


v.10

Princesses are among your treasures (which you have in your wealth); a queen (, the queen mother) has taken a stand (in the place of honour) at your right hand in the (particularly pure and fine) gold of Ophir (, as is appropriate for such a formal, royal occasion; things are as they should be).

v.11

Hear, daughter, and see and incline your ear (to this advice), and forget (your past loyalty to) your people (who are not part of your husband's family) and your father’s household (in loyalty to your new people, husband, and his family),

v.12

so that (your new husband,) the king, will desire your beauty, (which is appropriate) because he is your husband, and bow down to him (in reverence and loyalty),

v.13

and (as a result) Daughter Tyre, the richest of people (and your place of origin), will seek your favour with a gift (given as a wedding gift as part of a successful political marriage alliance) (because they also want the favour of your husband the king).

v.14

The princess is in her chamber with all kinds of valuable goods (including the fine jewellery that was part of the dowry that came with a princess upon her marriage); her clothing [is made] from gold settings.

v.15

In embroidered cloth she will be led to the king (, given as an official Tyrian "tribute" to him); young women after her, her (female) companions, being brought to you (as part of the royal wedding procession).

v.16

They will be led with joy and gladness; they will go into the king’s palace.

v.17

In the place of your ancestors, your sons (who are born as a result of this marriage) will be [princes] (, reigning after you); you will appoint them as princes over all the earth (, continuing your royal line, as every king hopes will happen).

v.18

I shall profess your name in all generations (, making your honour and reputation endure into perpetuity). Therefore peoples (in addition to Israel/Judah) will praise you forever and ever.

For Visual, click "Expand" to the right

Ps 045 - Story triangle, vv. 7–18.jpg