STAGING SITE
Psalm 45 Story Behind
About the Story Behind Layer
The Story Behind the Psalm shows how each part of the psalm fits together into a single coherent whole. Whereas most semantic analysis focuses on discrete parts of a text such as the meaning of a word or phrase, Story Behind the Psalm considers the meaning of larger units of discourse, including the entire psalm.
The goal of this layer is to reconstruct and visualize a mental representation of the text as the earliest hearers/readers might have conceptualized it. We start by identifying the propositional content of each clause in the psalm, and then we identify relevant assumptions implied by each of the propositions. During this process, we also identify and analyze metaphorical language (“imagery”). Finally, we try to see how all of the propositions and assumptions fit together to form a coherent mental representation. The main tool we use for structuring the propositions and assumptions is a story triangle, which visualizes the rise and fall of tension within a semantic unit. Although story triangles are traditionally used to analyze stories in the literary sense of the word, we use them at this layer to analyze “stories” in the cognitive sense of the word—i.e., a story as a sequence of propositions and assumptions that has tension.
Summary Triangle
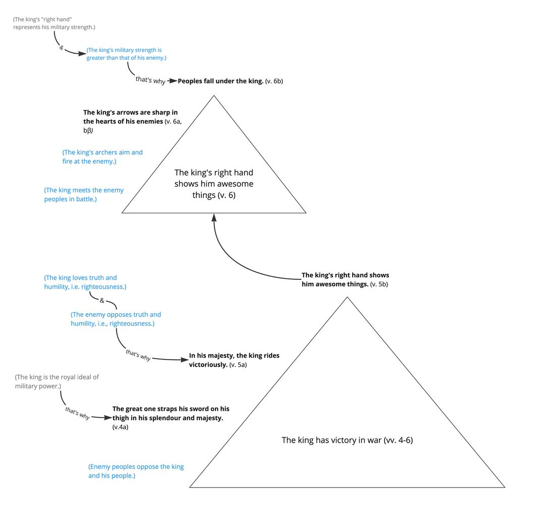
The story triangle below summarises the story of the whole psalm. We use the same colour scheme as in Participant Analysis. The star icon along the edge of the story-triangle indicates the point of the story in which the psalm itself (as a speech event) takes place. We also include a theme at the bottom of the story. The theme is the main message conveyed by the story-behind.
| Story Triangles legend | |
|---|---|
| Propositional content (verse number) | Propositional content, the base meaning of the clause, is indicated by bold black text. The verse number immediately follows the correlating proposition in black text inside parentheses. |
| Common-ground assumption | Common-ground assumptions[1] are indicated by gray text. |
| Local-ground assumption | Local-ground assumptions[2] are indicated by dark blue text. |
| Playground assumption | Playground assumptions[3] are indicated by light blue text. |
| The point of the story at which the psalm takes place (as a speech event) is indicated by a gray star. | |
| If applicable, the point of the story at which the psalm BEGINS to take place (as a speech event) is indicated with a light gray star. A gray arrow will travel from this star to the point at which the psalm ends, indicated by the darker gray star. | |
| A story that repeats is indicated by a circular arrow. This indicates a sequence of either habitual or iterative events. | |
| A story or event that does not happen or the psalmist does not wish to happen is indicated with a red X over the story triangle. | |
| Connections between propositions and/or assumptions are indicated by black arrows with small text indicating how the ideas are connected. | |
| Note: In the Summary triangle, highlight color scheme follows the colors of participant analysis. | |
Background ideas
Following are the common-ground assumptionsCommon-ground assumptions include information shared by the speaker and hearers. In our analysis, we mainly use this category for Biblical/Ancient Near Eastern background. which are the most helpful for making sense of the psalm.
- Songs in praise of the king (rather than the deity) are common in the ANE, though rare in the biblical psalms. One example is the Egyptian marriage stele of Rameses II, which presents the marriage as as part of a political alliance following a military victory.
- Lips of kindness are associated with wisdom and virtue (Prov 22:1, 11; Ecc 10:12); the ideal ANE king spoke with wisdom.
- The ideal ANE king was a warrior.
- Ancient royal marriages were often political arrangements between one nation and another. The marriage described in this psalm may have been arranged as part of a political alliance between Isreal/Judah and a neighbouring state (such as Tyre). The NET Bible translates Heb. "your people" (v. 11) as "your homeland" to reflect this situation.
Background situation
The background situation is the series of events leading up to the time in which the psalm is spoken. These are taken from the story triangle – whatever lies to the left of the star icon.
Expanded Paraphrase
The expanded paraphrase seeks to capture the implicit information within the text and make it explicit for readers today. It is based on the CBC translation and uses italic text to provide the most salient background information, presuppositions, entailments, and inferences.
| Expanded paraphrase legend | |
|---|---|
| Close but Clear (CBC) translation | The CBC, our close but clear translation of the Hebrew, is represented in bold text. |
| Assumptions | Assumptions which provide background information, presuppositions, entailments, and inferences are represented in italics. |
| Text (Hebrew) | Verse | Expanded Paraphrase |
|---|---|---|
| לַמְנַצֵּ֣חַ עַל־שֹׁ֭שַׁנִּים לִבְנֵי־קֹ֑רַח מַ֝שְׂכִּ֗יל שִׁ֣יר יְדִידֹֽת׃ | 1 | For the director. According to the tune “Lilies.” By the Korahites, who serve in the temple as singers and gatekeepers. A maskil for giving wisdom. Also An ode in praise to the king on the occasion of his wedding. |
| רָ֘חַ֤שׁ לִבִּ֨י ׀ דָּ֘בָ֤ר ט֗וֹב אֹמֵ֣ר אָ֭נִי מַעֲשַׂ֣י לְמֶ֑לֶךְ לְ֝שׁוֹנִ֗י עֵ֤ט ׀ סוֹפֵ֬ר מָהִֽיר׃ | 2 | My heart has been stirred with strong, positive emotion by a good theme about the king, and this good theme has prompted me to action, to speak about him; I, a court poet am about to recite my verses which I have composed to the king for his wedding. My tongue, my tool for producing excellent work, is like a pen of a skillful scribe, so just as a scribe's pen produces beautiful written words for the elite, I will produce beautiful spoken words for the king, who deserves only the best poetry that can be written. |
| יָפְיָפִ֡יתָ מִבְּנֵ֬י אָדָ֗ם ה֣וּצַק חֵ֭ן בְּשְׂפְתוֹתֶ֑יךָ עַל־כֵּ֤ן בֵּֽרַכְךָ֖ אֱלֹהִ֣ים לְעוֹלָֽם׃ | 3 | You, king, are the most attractive of all people; in accordance with the royal ideal of wisdom, kindness has been poured out by your speech, which allows all people under your leadership to thrive. Therefore, based on these ideals of royal perfection that you embody, I conclude that, God has commended you forever. |
| חֲגֽוֹר־חַרְבְּךָ֣ עַל־יָרֵ֣ךְ גִּבּ֑וֹר ה֝וֹדְךָ֗ וַהֲדָרֶֽךָ׃ | 4 | In accordance with the royal ideal of military power, Strap your sword upon (your) thigh to prepare for action, great one, in your splendour and your majesty. |
| וַהֲדָ֬רְךָ֨ ׀ צְלַ֬ח רְכַ֗ב עַֽל־דְּבַר־אֱ֭מֶת וְעַנְוָה־צֶ֑דֶק וְתוֹרְךָ֖ נוֹרָא֣וֹת יְמִינֶֽךָ׃ | 5 | And in your majesty, victoriously ride for the cause of the things you love: truth and humility, righteousness, and let your strong right hand, which represents your unsurpassed military strength, show you awesome things. |
| חִצֶּ֗יךָ שְׁנ֫וּנִ֥ים עַ֭מִּים תַּחְתֶּ֣יךָ יִפְּל֑וּ בְּ֝לֵ֗ב אוֹיְבֵ֥י הַמֶּֽלֶךְ׃ | 6 | Your arrows are sharp, prepared to fire at the enemy. Peoples will fall under you; in the heart of the enemies of the king, and you emerge as the victor. |
| כִּסְאֲךָ֣ אֱ֭לֹהִים עוֹלָ֣ם וָעֶ֑ד | 7 | Your throne which represents your reign, O king who shares divine attributes, so I will address as God, is forever and ever; the sceptre of your kingdom is the sceptre of righteousness, which means that your rule is righteous. |
| אָהַ֣בְתָּ צֶּדֶק֮ וַתִּשְׂנָ֫א רֶ֥שַׁע עַל־כֵּ֤ן ׀ מְשָׁחֲךָ֡ אֱלֹהִ֣ים אֱ֭לֹהֶיךָ שֶׁ֥מֶן שָׂשׂ֗וֹן מֵֽחֲבֵרֶֽיךָ׃ | 8 | In accordance with the royal ideal of maintaining justice, You love righteousness, and you hate wickedness which means that you are just and righteous. Therefore, God, your God, has anointed you with oil, which is rejoicing, more than your companions, because you are remarkable and uniquely anointed as the king. |
| מֹר־וַאֲהָל֣וֹת קְ֭צִיעוֹת כָּל־בִּגְדֹתֶ֑יךָ מִֽן־הֵ֥יכְלֵי שֵׁ֝֗ן מִנִּ֥י שִׂמְּחֽוּךָ׃ | 9 | As part of your joy given by God, All your clothes are myrrh and aloes [and] cassia, richly perfumed like King Solomon in preparation for his royal wedding. From luxurious ivory palaces, stringed instruments have caused you to rejoice. |
| נִצְּבָ֥ה שֵׁגַ֥ל לִֽ֝ימִינְךָ֗ בְּכֶ֣תֶם אוֹפִֽיר׃ | 10 | Princesses are among your treasures which you have in your wealth; a queen, the queen mother has taken a stand in the place of honour at your right hand in the particularly pure and fine gold of Ophir, as is appropriate for such a formal, royal occasion; things are as they should be. |
| וְשִׁכְחִ֥י עַ֝מֵּ֗ךְ וּבֵ֥ית אָבִֽיךְ׃ | 11 | Hear, daughter, and see and incline your ear to this advice, and forget your past loyalty to your people who are not part of your husband's family and your father's household in loyalty to your new people, husband, and his family, |
| וְיִתְאָ֣ו הַמֶּ֣לֶךְ יָפְיֵ֑ךְ כִּי־ה֥וּא אֲ֝דֹנַ֗יִךְ וְהִשְׁתַּֽחֲוִי־לֽוֹ׃ | 12 | so that your new husband, the king, will desire your beauty, which is appropriate because he is your husband, and bow down to himin reverence and loyalty, |
| וּבַֽת־צֹ֨ר ׀ בְּ֭מִנְחָה פָּנַ֥יִךְ יְחַלּ֗וּ עֲשִׁ֣ירֵי עָֽם׃ | 13 | and as a result Daughter Tyre, the richest of people and your place of origin, will seek your favour with a gift given as a wedding gift as part of a successful political marriage alliance because they also want the favour of your husband the king. |
| כָּל־כְּבוּדָּ֣ה בַת־מֶ֣לֶךְ פְּנִ֑ימָה | 14 | The princess is in her chamber with all kinds of valuable goods including the fine jewellery that was part of the dowry that came with a princess upon her marriage; her clothing [is made] from gold settings. |
| לִרְקָמוֹת֮ תּוּבַ֪ל לַ֫מֶּ֥לֶךְ בְּתוּל֣וֹת אַ֭חֲרֶיהָ רֵעוֹתֶ֑יהָ מ֖וּבָא֣וֹת לָֽךְ׃ | 15 | In embroidered cloth she will be led to the king, given as an official Tyrian "tribute" to him;
young women after her, her (female) companions, being brought to you as part of the royal wedding procession. |
| תּ֭וּבַלְנָה בִּשְׂמָחֹ֣ת וָגִ֑יל | 16 | They will be led with joy and gladness; they will go into the king's palace. |
| תַּ֣חַת אֲ֭בֹתֶיךָ יִהְי֣וּ בָנֶ֑יךָ | 17 | In the place of your ancestors, your sons who are born as a result of this marriage will be [princes], reigning after you; you will appoint them as princes over all the earth, continuing your royal line, as every king hopes will happen. |
| אַזְכִּ֣ירָה שִׁ֭מְךָ בְּכָל־דֹּ֣ר וָדֹ֑ר | 18 | I shall profess your name in all generations, making your honour and reputation endure into perpetuity. Therefore peoples in addition to Israel/Judah will praise you forever and ever. |
Assumptions Table
There are currently no Imagery Tables available for this psalm.
Bibliography
Footnotes
- ↑ Common-ground assumptions include information shared by the speaker and hearers. In our analysis, we mainly use this category for Biblical/ANE background - beliefs and practices that were widespread at this time and place. This is the background information necessary for understanding propositions that do not readily make sense to those who are so far removed from the culture in which the proposition was originally expressed.
- ↑ Local-ground assumptions are those propositions which are necessarily true if the text is true. They include both presuppositions and entailments. Presuppositions are those implicit propositions which are assumed to be true by an explicit proposition. Entailments are those propositions which are necessarily true if a proposition is true.
- ↑ Whereas local-ground assumptions are inferences which are necessarily true if the text is true, play-ground assumptions are those inferences which might be true if the text is true.
