STAGING SITE

Psalm 3 Story behind the Psalm

From Psalms: Layer by Layer
Jump to: navigation, search

Psalm Overview

About the Story Behind Layer

The Story behind the Psalm shows how each part of the psalm fits together into a single coherent whole. Whereas most semantic analysis focuses on discrete parts of a text such as the meaning of a word or phrase, Story Behind the Psalm considers the meaning of larger units of discourse, including the entire psalm. (Click 'Expand' to the right for more information.)

The goal of this layer is to reconstruct and visualise a mental representation of the text as the earliest hearers/readers might have conceptualised it. We start by identifying the propositional content of each clause in the psalm, and then we identify relevant assumptions implied by each of the propositions. During this process, we also identify and analyse metaphorical language (“imagery”). Finally, we try to see how all of the propositions and assumptions fit together to form a coherent mental representation. The main tool we use for structuring the propositions and assumptions is a story triangle, which visualises the rise and fall of tension within a semantic unit. Although story triangles are traditionally used to analyse stories in the literary sense of the word, we use them at this layer to analyse “stories” in the cognitive sense of the word—i.e., a story as a sequence of propositions and assumptions that has tension.

Story Behind Visuals for Psalm 3

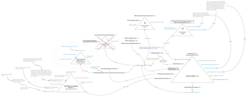
Summary Triangle

The story triangle below summarises the story of the whole psalm. We use the same colour scheme as in Participant Analysis. The star icon along the edge of the story-triangle indicates the point of the story in which the psalm itself (as a speech event) takes place. We also include a theme at the bottom of the story. The theme is the main message conveyed by the story-behind. Psalm 003 - Summary triangle.jpg

Background ideas

Following are the common-ground assumptionsCommon-ground assumptions include information shared by the speaker and hearers. In our analysis, we mainly use this category for Biblical/Ancient Near Eastern background. which are the most helpful for making sense of the psalm.

  • David's son, Absalom (cf. 2 Sam 3:3) amassed a large following and led a rebellion against David, forcing David to flee (2 Sam 15–19:11). "Then David said to all his officials who were with him in Jerusalem, 'Come! We must flee (וְנִבְרָחָה), or none of us will escape from Absalom (מִפְּנֵי אַבְשָׁלוֹם). We must leave immediately, or he will move quickly to overtake us and bring ruin on us and put the city to the sword'" (2 Sam 15:14, NIV).
  • The king's misfortune might be a sign that YHWH has rejected him (2 Sam 16:8; cf. 2 Sam 15:26; Ps 71:10-11). And if YHWH has rejected him, then YHWH will not respond to his call for help (cf. 2 Sam 15:26; Pss 41:12; 22:9).
  • YHWH made a covenant with David, in which he promised to never reject him. He also promised to rescue him from his enemies (cf. 2 Sam 7:12-16; Ps 89:21-25).
  • YHWH has always rescued David from trouble in the past (cf. Ps 18:1). YHWH's acts of covenant loyalty in the past are evidence that he will be faithful to the covenant in the future.
  • Night sometimes offers an opportunity to strike an enemy, while the enemy is weak and resting (cf. 2 Sam 17:1-2). Thus, lying down and falling asleep represents a deep trust in YHWH's protection (cf. Ps 4:9).

Background situation

The background situation is the series of events leading up to the time in which the psalm is spoken. These are taken from the story triangle – whatever lies to the left of the star icon. Psalm 003 - Background Situation.jpg

Expanded paraphrase

The expanded paraphrase seeks to capture the implicit information within the text and make it explicit for readers today. It is based on the CBC translation and uses italic text to provide the most salient background information, presuppositions, entailments, and inferences.

v. 1

A psalm. By David, the anointed king of Israel. After David sinned against YHWH (2 Sam 11), YHWH said that he would bring trouble upon David from David's own house (2 Sam. 12:11). One of the members of David's house is Absalom, his third-born son. Absalom plotted a rebellion, gained a large following, and was proclaimed king in place of David. If David had stayed in Jerusalem, he and his men would have been captured by Absalom and the city would have been destroyed. So David told his men, "Come! We must flee, or none of us will escape from Absalom. We must leave immediately, or he will move quickly to overtake us and bring ruin on us and put the city to the sword" (2 Sam 15:14, NIV). So David and his men left Jerusalem. He prayed this psalm during the time when he was fleeing from Absalom, his son.

v. 2

YHWH, how my adversaries, led by my son Absalom, have become many! "The conspiracy has gained strength, and Absalom’s following has continually increased" (cf. 2 Sam 15:12). Many are those rising against me.

v. 3

Many are those who think that you no longer delight in me and that you have rejected me (cf. 2 Sam. 15:26; 16:8). For this reason, they are saying about me, "God won't save him! There is no hope of victory for him in God!" Selah.

v. 4

But they are wrong. You have not rejected me. You have promised that your covenant loyalty would never leave me. So I trust in you. Despite what they say, I know that you will give me victory, for you, YHWH, are a shield for me, to protect me from their attacks and give me victory in the battle. You will restore my honor, which has been turned to shame ever since my own son usurped my throne, and you are the one who lifts my head, who will confer honor upon me and restore me to my former position.

v. 5

I trust in YHWH, because he has shown himself to be faithful time and time again. This is how it always happens: I call aloud to YHWH during times of trouble like what I am facing now, and he answers me from Zion, his holy mountain, and rescues me from my enemies. Selah.

v. 6

Even last night, YHWH proved himself to be a faithful protector! Last night, even though my enemies are trying to kill me, I lay down in peace and fell asleep. I was able to fall asleep because I was confident in YHWH's protection. And, sure enough, I woke up without being harmed, because YHWH supports me.

v. 7

With YHWH as my protector, I will not be afraid of tens of thousands of armed people who have taken position against me all around to harm me.

v. 8

Instead, I will call on my God to save me: Rise up, YHWH, against those who are rising up against me! Save me, my God, and give me the victory that they say you won't give! I know you will rise up and save me, for this is what you have always done! In the past, you have struck all my enemies on the jaw, resulting in their public humiliation. You have broken wicked people's teeth, rendering them harmless, unable to devour me.

v. 9

Victory is YHWH's! And YHWH is my God. And so, despite what my enemies are saying, I will have victory in God. For not only does YHWH determine who is victorious, but YHWH also shows favor to his people. Your blessing, YHWH, is not on your enemies, but on your people, your true people, those who have aligned themselves with your will and have supported me as your chosen king. Selah.

Story Triangles

Psalm 003 - Story triangles.jpg

Assumptions Table

Psalm 003 - Story Behind.jpg