STAGING SITE
Psalm 31 Story Behind
About the Story Behind Layer
The Story Behind the Psalm shows how each part of the psalm fits together into a single coherent whole. Whereas most semantic analysis focuses on discrete parts of a text such as the meaning of a word or phrase, Story Behind the Psalm considers the meaning of larger units of discourse, including the entire psalm.
The goal of this layer is to reconstruct and visualize a mental representation of the text as the earliest hearers/readers might have conceptualized it. We start by identifying the propositional content of each clause in the psalm, and then we identify relevant assumptions implied by each of the propositions. During this process, we also identify and analyze metaphorical language (“imagery”). Finally, we try to see how all of the propositions and assumptions fit together to form a coherent mental representation. The main tool we use for structuring the propositions and assumptions is a story triangle, which visualizes the rise and fall of tension within a semantic unit. Although story triangles are traditionally used to analyze stories in the literary sense of the word, we use them at this layer to analyze “stories” in the cognitive sense of the word—i.e., a story as a sequence of propositions and assumptions that has tension.
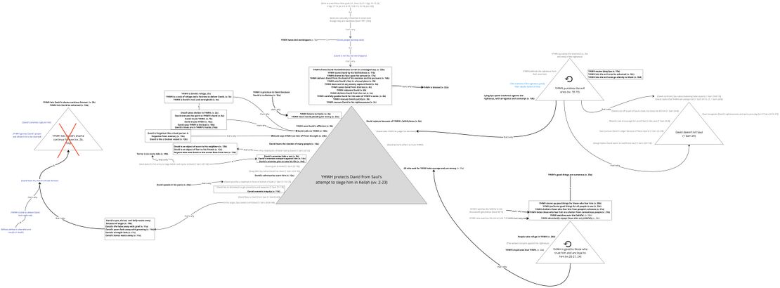
Summary Triangle
The story triangle below summarises the story of the whole psalm. We use the same colour scheme as in Participant Analysis. The star icon along the edge of the story-triangle indicates the point of the story in which the psalm itself (as a speech event) takes place. We also include a theme at the bottom of the story. The theme is the main message conveyed by the story-behind.
| Story Triangles legend | |
|---|---|
| Propositional content (verse number) | Propositional content, the base meaning of the clause, is indicated by bold black text. The verse number immediately follows the correlating proposition in black text inside parentheses. |
| Common-ground assumption | Common-ground assumptions[1] are indicated by gray text. |
| Local-ground assumption | Local-ground assumptions[2] are indicated by dark blue text. |
| Playground assumption | Playground assumptions[3] are indicated by light blue text. |
| The point of the story at which the psalm takes place (as a speech event) is indicated by a gray star. | |
| If applicable, the point of the story at which the psalm BEGINS to take place (as a speech event) is indicated with a light gray star. A gray arrow will travel from this star to the point at which the psalm ends, indicated by the darker gray star. | |
| A story that repeats is indicated by a circular arrow. This indicates a sequence of either habitual or iterative events. | |
| A story or event that does not happen or the psalmist does not wish to happen is indicated with a red X over the story triangle. | |
| Connections between propositions and/or assumptions are indicated by black arrows with small text indicating how the ideas are connected. | |
| Note: In the Summary triangle, highlight color scheme follows the colors of participant analysis. | |
Background ideas
Following are the common-ground assumptionsCommon-ground assumptions include information shared by the speaker and hearers. In our analysis, we mainly use this category for Biblical/Ancient Near Eastern background. which are the most helpful for making sense of the psalm.
- After Saul became angry with him (1 Sam 20:30-34), Saul decided to kill David. When David fled from Saul, he lied to Ahimelech to secure food and weapons (1 Sam 21:1-9). Next David was forced to act like a madman to prevent Achish of Gath from killing him. So, Achish ridiculed him (1 Sam 21:10-15). After David saved the city of Keilah, Saul tried to capture him there by putting the city under siege (1 Sam 23:7-8). David heard the rumor that Saul was trying to surround him (1 Sam 23:9). As a result, David asked God whether the people of Keilah would surrender him into Saul's hand (1 Sam 23:12). God tells David that the people will betray him (1 Sam 23:12). David and his men escape into the countryside and hide in the strongholds (1 Sam 23:14). Even though Saul continued to pursue him, YHWH did not allow him to capture David (1 Sam 23:14).
- A person that is physically deformed is a social outcast (1 Sam 11:2; cf., Jezebel's corpse 2 Kgs 9:37).
Background situation
The background situation is the series of events leading up to the time in which the psalm is spoken. These are taken from the story triangle – whatever lies to the left of the star icon.
Expanded Paraphrase
The expanded paraphrase seeks to capture the implicit information within the text and make it explicit for readers today. It is based on the CBC translation and uses italic text to provide the most salient background information, presuppositions, entailments, and inferences.
| Expanded paraphrase legend | |
|---|---|
| Close but Clear (CBC) translation | The CBC, our close but clear translation of the Hebrew, is represented in bold text. |
| Assumptions | Assumptions which provide background information, presuppositions, entailments, and inferences are represented in italics. |
| Text (Hebrew) | Verse | Expanded Paraphrase |
|---|---|---|
| לַמְנַצֵּ֗חַ מִזְמ֥וֹר לְדָוִֽד׃ | 1 | For the director. A psalm by David. |
| בְּךָ֖ יְהוָ֣ה חָ֭סִיתִי אַל־אֵב֣וֹשָׁה לְעוֹלָ֑ם בְּצִדְקָתְךָ֥ פַלְּטֵֽנִי׃ | 2 | At times such as when King Saul became angry with me and desired to kill me, and I lied to Ahimelech to acquire food and weapons. Now, Saul believed reports that I was trying to kill him, and I heard he was hoping to capture and kill me. That's why I have taken shelter in you. I may not have physical safety, but I know you can protect my life, YHWH. I am destitute and, so do not let my shame continue forever! I am afraid you may not deliver me. Rescue me in your righteousness! |
| הַטֵּ֤ה אֵלַ֨י ׀ אָזְנְךָ֮ מְהֵרָ֪ה הַצִּ֫ילֵ֥נִי הֱיֵ֤ה לִ֨י ׀ לְֽצוּר־מָ֭עוֹז לְבֵ֥ית מְצוּד֗וֹת לְהוֹשִׁיעֵֽנִי׃ | 3 | You listen to those who pray to you, so listen to me! Rescue me quickly! Just like people hide in rocks and fortresses for safety, I take shelter in you, so be a rock of refuge for me because large rocks can provide an object to hide behind so my enemies cannot attack me, and a fortress, which is a structure designed to withstand attacks, to deliver me from King Saul and his men who seek to kill me! |
| כִּֽי־סַלְעִ֣י וּמְצוּדָתִ֣י אָ֑תָּה | 4 | Because you are my rock and my stronghold, and —I know you care about your reputation—so for the sake of your name you must carefully guide me out of this dangerous situation in Keilah and into safety. |
| תּוֹצִיאֵ֗נִי מֵרֶ֣שֶׁת ז֭וּ טָ֣מְנוּ לִ֑י כִּֽי־אַ֝תָּה מָֽעוּזִּֽי׃ | 5 | I am in danger because Doeg has lied about me to Saul, so you must save me from the net just like the ones hunters set out to catch unsuspecting wild animals, which they; i.e., Saul and his armies hid for me by trying to surround Keilah, because you are my refuge and you know all things including how they plan to trap me in Keilah. |
| בְּיָדְךָ֮ אַפְקִ֪יד ר֫וּחִ֥י פָּדִ֖יתָ אוֹתִ֥י יְהוָ֗ה אֵ֣ל אֱמֶֽת׃ | 6 | Unlike the Moabites and Philistines who worship multiple gods, I entrust my spirit into your hand. You have redeemed me, YHWH, God of faithfulness. |
| שָׂנֵאתָ* הַשֹּׁמְרִ֥ים הַבְלֵי־שָׁ֑וְא* | 7 | You hate those who worship worthless idols which are false gods even though people still worship them, but I trust YHWH even though I have been forced to hide among the Moabites and Philistines while running from Saul. |
| אָגִ֥ילָה וְאֶשְׂמְחָ֗ה בְּחַ֫סְדֶּ֥ךָ אֲשֶׁ֣ר רָ֭אִיתָ אֶת־עָנְיִ֑י הוֹשַׁעְתָּ* בְּצָר֥וֹת נַפְשִֽׁי׃* | 8 | You watch over the righteous, so I will be glad and rejoice on account of your faithfulness, that is that you saw my affliction when my enemies tried to capture me. You saved my life from distress because my enemies threatened my well-being. |
| וְלֹ֣א הִ֭סְגַּרְתַּנִי בְּיַד־אוֹיֵ֑ב הֶֽעֱמַ֖דְתָּ בַמֶּרְחָ֣ב רַגְלָֽי | 9 | And you did not let any enemy capture me. You set my feet in a broad place, which contrasts with being sieged in the walls Keilah. |
| חָנֵּ֥נִי יְהוָה֮ כִּ֤י צַ֫ר־לִ֥י עָשְׁשָׁ֖ה בְכַ֥עַס עֵינִ֗י נַפְשִׁ֥י וּבִטְנִֽי׃ | 10 | Since I have taken shelter in you, I ask for you to be gracious to me, YHWH, because I am in distress. Metaphorically speaking, my eye, my throat, and my belly are waste d away because of Saul's anger towards me, which is why I am on the run with limited supplies. |
| כִּ֤י כָל֪וּ בְיָג֡וֹן חַיַּי֮ וּשְׁנוֹתַ֪י בַּאֲנָ֫חָ֥ה וַעֲצָמַ֥י עָשֵֽׁשׁוּ׃ | 11 | Because my life fades away with grief, and my years [fade away] with groaning. My strength has failed because of my iniquity, and my bones waste away. My desperate situation can be compared to someone who is physically deteriorating, and is effectively a social outcast. |
| מִכָּל־צֹרְרַ֨י הָיִ֪יתִי חֶרְפָּ֡ה וְלִשֲׁכֵנַ֨י ׀ מְאֹד֮ וּפַ֪חַד לִֽמְיֻדָּ֫עָ֥י רֹאַ֥י בַּח֑וּץ נָדְד֥וּ מִמֶּֽנִּי׃ | 12 | I acted like a madman to save my life from Achish of Gath, and so I have been understandably scorned by all of my adversaries which compares with all of the false accusations against me, and [I have] greatly [become] [an object of scorn] to my neighbors, and [I have become] an object of fear to my friends, that is my men, who are scared Saul will kill them because of their association with me. Whenever I walk outside those who see me in the street; i.e., the residents of Keilah have fled from me. Therefore, I am a social outcast. |
| נִ֭שְׁכַּחְתִּי כְּמֵ֣ת מִלֵּ֑ב הָ֝יִ֗יתִי כִּכְלִ֥י אֹבֵֽד׃ | 13 | Since I am a social outcast I have been forgotten like a dead person [is forgotten] from memory.After all, dead people are not remembered by the living. I have become like a broken vessel. Just as a broken vessel is useless, I feel useless. |
| כִּ֤י שָׁמַ֨עְתִּי ׀ דִּבַּ֥ת רַבִּים֮ מָג֪וֹר מִסָּ֫בִ֥יב בְּהִוָּסְדָ֣ם יַ֣חַד עָלַ֑י | 14 | Because I heard the slander of many people like Doeg and the Ziphites —terror is on every side because Saul and his army pursues me everywhere I run —when they conspired against me. They plotted to take my life and Saul has taken their word, even though their case against me is built upon lies. |
| וַאֲנִ֤י ׀ עָלֶ֣יךָ בָטַ֣חְתִּי יְהוָ֑ה אָ֝מַ֗רְתִּי אֱלֹהַ֥י אָֽתָּה׃ | 15 | But I trust you, YHWH. I refuse to trust any other god. I say, "You are my God." |
| בְּיָדְךָ֥ עִתֹּתָ֑י הַצִּ֘ילֵ֤נִי מִיַּד־א֝וֹיְבַ֗י וּמֵרֹדְפָֽי׃ | 16 | I know you are in control, and so I know my times are in your hand. Deliver me from the hand of my enemies and from my pursuers! |
| הָאִ֣ירָה פָ֭נֶיךָ עַל־עַבְדֶּ֑ךָ | 17 | Shine your face upon your servant, which is a sign of your grace in my life! Save me by your faithfulness. |
| יְֽהוָ֗ה אַל־אֵ֭בוֹשָׁה כִּ֣י קְרָאתִ֑יךָ יֵבֹ֥שׁוּ רְ֝שָׁעִ֗ים יִדְּמ֥וּ לִשְׁאֽוֹל׃ | 18 | YHWH, do not let me be ashamed as if I were like the idol worshippers because I have called you in my distress! May the evil ones who are lying about me to Saul be ashamed. Do not let my shame continue! May they e.g., Doeg and the Ziphites go silently to Sheol (לִשְׁאֹֽול), rather than speaking lies to Saul (לְשָׁא֔וּל)! |
| תֵּ֥אָלַ֗מְנָה שִׂפְתֵ֫י שָׁ֥קֶר | 19 | May the lying lips of Doeg and the Ziphites be unable to speak—those that speak insolence against the righteous; i.e., me and those who follow me, with arrogance and contempt. |
| מָ֤ה רַֽב־טוּבְךָ֮ אֲשֶׁר־צָפַ֪נְתָּ לִּֽירֵ֫אֶ֥יךָ פָּ֭עַלְתָּ לַחֹסִ֣ים בָּ֑ךְ נֶ֝֗גֶד בְּנֵ֣י אָדָם׃ | 20 | You do good things when you provide security for your people. How many are your good things which you have stored up for those who fear you, [and which] you have performed for those who take refuge in you for all people to see! They take refuge in you because they are in dangerous situations caused by the wicked. |
| תַּסְתִּירֵ֤ם ׀ בְּסֵ֥תֶר פָּנֶיךָ֮ מֵֽרֻכְסֵ֫י אִ֥ישׁ תִּצְפְּנֵ֥ם בְּסֻכָּ֗ה מֵרִ֥יב לְשֹׁנֽוֹת׃ | 21 | You shelter them from people's schemes in the cover of your presence; You hide them in a shelter from contentious people. Just like you preserved my life when Saul sought to kill me in Keilah. |
| בָּר֥וּךְ יְהוָ֑ה | 22 | Blessed is YHWH, because he has wonderfully shown his faithfulness to me when I was in Keilah, a city under seige. You answered my prayer and let me know that the people of Keilah would hand me over to Saul. Also, you enabled my escape from Saul into the wilderness and sustained me even there. |
| נִגְרַזְתִּי֮ מִנֶּ֪גֶד עֵ֫ינֶ֥יךָ אָכֵ֗ן שָׁ֭מַעְתָּ ק֥וֹל תַּחֲנוּנַ֗י בְּשַׁוְּעִ֥י אֵלֶֽיךָ׃ | 23 | Even though I thought in my panic when Saul tried to surround me that I had been cut off from your sight. I was afraid you would not see my situation. However, you heard the sound of my pleading, which was directed towards your ears, when I cried out to you and you did not let Saul capture me. |
| אֶֽהֱב֥וּ אֶת־יְהוָ֗ה כָּֽל־חֲסִ֫ידָ֥יו אֱ֭מוּנִים נֹצֵ֣ר יְהוָ֑ה וּמְשַׁלֵּ֥ם עַל־יֶ֝֗תֶר עֹשֵׂ֥ה גַאֲוָֽה׃ | 24 | Some people are loyal to YHWH and others are not. Love YHWH, all his loyal ones! He watches the faithful to the thousandth generation. YHWH is watching over the faithful, and he abundantly repays those who act pridefully. That is why I would not attack Saul when I had the chance, and I trust YHWH will judge Doeg and the Ziphites. |
| חִ֭זְקוּ וְיַאֲמֵ֣ץ לְבַבְכֶ֑ם כָּל־הַ֝מְיַחֲלִ֗ים לַיהוָֽה׃ | 25 | Remember the story of how God protected me when Saul tried to capture me in Keilah, and be strong so your hearts may take courage, all who wait for YHWH. YHWH is faithful to save you from your enemies. |
There are currently no Imagery Tables available for this psalm.
Bibliography
- Barthélemy, Dominique. 2005. Critique Textuelle de l’Ancien Testament. Vol. Tome 4: Psaumes. Fribourg, Switzerland: Academic Press.
- Basson, A. 2005. “‘You Are My Rock and Fortress’. Refuge Metaphors in Psalm 31. a Perspective from Cognitive Metaphor Theory.” Acta Theologica 25 (2): 1–17.
- Bratcher, Robert G., and William D. Reyburn. 1991. A Handbook on Psalms. UBS Handbook Series. New York: United Bible Societies.
- Briggs, Charles A., and Emilie Briggs. 1906. A Critical and Exegetical Commentary on the Book of Psalms. Vol. 1. ICC. Edinburgh: T & T Clark.
- Brockington, L. H. 1973. The Hebrew Text of the Old Testament: The Readings Adopted by the Translators of the New English Bible.
- Brueggemann, Walter, and W. H. Bellinger. 2014. Psalms. New York: Cambridge University Press.
- Calvin, John. n.d. Commentary on the Book of Psalms. Translated by James Anderson. Grand Rapids: Christian Classics Ethereal Library.
- Cohen, Chaim. 2004. “The Enclitic-Mem in Biblical Hebrew: Its Existence and Initial Discovery.” In Sefer Moshethe Moshe Weinfeld Jubilee Volume: Studies in the Bible and the Ancient Near East, Qumran, and Post-Biblical Judaism, 231–60. Winona Lake, Ind.
- Companioni, Carrera, and Roberto Adrian. 2022. “The Mercati Fragments: A New Edition of Rahlfs 1098,” December.
- Conybeare, F. C. (Frederick Cornwallis). 1905. Selections from the Septuagint: According to the Text of Swete. Boston : Ginn & Company.
- Craigie, Peter C. 1983. Psalms 1–50. WBC 19. Waco, TX: Word.
- Dahood, Mitchell edt trl. 1966. Psalms. Garden City, N.Y., Doubleday.
- DeClaisse-Walford, Nancy L., Rolf A. Jacobson, and Beth LaNeel Tanner. 2014. The Book of Psalms. New International Commentary on the Old Testament. Grand Rapids, MI: Eerdmans.
- Delekat, L. 1964. “Zum Hebräischen Wörterbuch.” Vetus Testamentum 14 (1): 7–66.
- Dion, Paul-Eugène. 1987. “Strophic Boundaries and Rhetorical Structure in Psalm 31.” Église et Théologie 18 (2): 183–92.
- Fokkelman, J.P. 2000. Major Poems of the Hebrew Bible: At the Interface of Prosody and Structural Analysis (Vol 2: 85 Psalms and Job 4–14). Studia Semitica Neerlandica. Van Gorcum.
- Hummel, Horace D. 1957. “Enclitic Mem in Northwest Semitic, Especially Hebrew.” Journal of Biblical Literature 76 (2): 85–104.
- Laberge, Léo. 1985. “A Literary Analysis of Psalm 31.” Église et Théologie 16 (2): 147–68.
- Lugt, Pieter van der. 2006. Cantos and Strophes in Biblical Hebrew Poetry: With Special Reference to the First Book of the Psalter. Vol. 1. 3 vols. Oudtestamentische Studiën 53. Leiden: Brill.
- Mena, Andrea K. 2012. “The Semantic Potential of ’al in Genesis, Psalms, and Chronicles.” Stellenbosch : Stellenbosch University.
- Merwe, C H J van der. 1993. “Old Hebrew Particles and the Interpretation of Old Testament Texts.” Journal for the Study of the Old Testament 18 (60): 27–44.
- Miller, Cynthia L. 2010. “Vocative Syntax in Biblical Hebrew Prose and Poetry: A Preliminary Analysis.” Journal of Semitic Studies 55 (2): 347–64.
- Potgieter, J. Henk. 2012. “‘David’ in Consultation with the Prophets: The Intertextual Relationship of Psalm 31 with the Books of Jonah and Jeremiah.” Old Testament Essays 25 (1): 115–26.
- Roberts, J J M. 1975. “Niskahtî--Millēb, Ps 31:13: Vetus Testamentum.” Vetus Testamentum 25 (4): 797–801.
- Villanueva, Federico G. 2016. Psalms 1-72. Carlisle, England: Langham Global Library.
Footnotes
- ↑ Common-ground assumptions include information shared by the speaker and hearers. In our analysis, we mainly use this category for Biblical/ANE background - beliefs and practices that were widespread at this time and place. This is the background information necessary for understanding propositions that do not readily make sense to those who are so far removed from the culture in which the proposition was originally expressed.
- ↑ Local-ground assumptions are those propositions which are necessarily true if the text is true. They include both presuppositions and entailments. Presuppositions are those implicit propositions which are assumed to be true by an explicit proposition. Entailments are those propositions which are necessarily true if a proposition is true.
- ↑ Whereas local-ground assumptions are inferences which are necessarily true if the text is true, play-ground assumptions are those inferences which might be true if the text is true.
