STAGING SITE

Psalm 28 Story behind the Psalm

From Psalms: Layer by Layer
Jump to: navigation, search

Psalm Overview

About the Story Behind Layer

The Story behind the Psalm shows how each part of the psalm fits together into a single coherent whole. Whereas most semantic analysis focuses on discrete parts of a text such as the meaning of a word or phrase, Story Behind the Psalm considers the meaning of larger units of discourse, including the entire psalm. (Click 'Expand' to the right for more information.)

The goal of this layer is to reconstruct and visualise a mental representation of the text as the earliest hearers/readers might have conceptualised it. We start by identifying the propositional content of each clause in the psalm, and then we identify relevant assumptions implied by each of the propositions. During this process, we also identify and analyse metaphorical language (“imagery”). Finally, we try to see how all of the propositions and assumptions fit together to form a coherent mental representation. The main tool we use for structuring the propositions and assumptions is a story triangle, which visualises the rise and fall of tension within a semantic unit. Although story triangles are traditionally used to analyse stories in the literary sense of the word, we use them at this layer to analyse “stories” in the cognitive sense of the word—i.e., a story as a sequence of propositions and assumptions that has tension.

Story Behind Visuals for Psalm 28

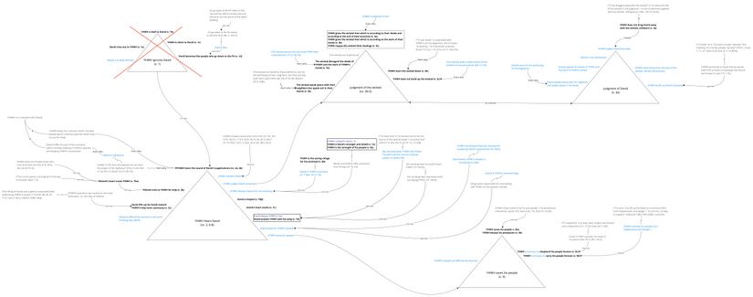
Summary Triangle

The story triangle below summarises the story of the whole psalm. We use the same colour scheme as in Participant Analysis. The star icon along the edge of the story-triangle indicates the point of the story in which the psalm itself (as a speech event) takes place. We also include a theme at the bottom of the story. The theme is the main message conveyed by the story-behind. Psalm 028 - Summary Story Triangle.jpg

Background ideas

Following are the common-ground assumptionsCommon-ground assumptions include information shared by the speaker and hearers. In our analysis, we mainly use this category for Biblical/Ancient Near Eastern background. which are the most helpful for making sense of the psalm.

  • YHWH is the just judge of all humankind, and he gives the wicked that which is according to their deeds (Prov 24:12; Rom 2:6; Jer 17:10; Pss 7:8-11; 50:6; 62:12; 67:4).
  • YHWH does not heed the prayers of the wicked (Isa 59:1-2), but his ears are attentive to the righteous' cry for help (Ps 34:15; Prov 15:29; Micah 3:4).
  • David is in covenant with YHWH. YHWH has promised to David that he would build him a house (=a dynasty) that would last forever (2 Sam 7:11, 16; Ps 61:5-7).
  • YHWH chose Israel to be his own people (Exod 19:5). Hence, Israel is regarded as YHWH's possession = "heritage," "inheritance" (SDBH; Pss 33:12; 28:9; 135:4; Deut 4:20, 7:6, 9:29).

Background situation

The background situation is the series of events leading up to the time in which the psalm is spoken. These are taken from the story triangle – whatever lies to the left of the star icon. Psalm 028 - Story Behind Background.jpg

Expanded paraphrase

The expanded paraphrase seeks to capture the implicit information within the text and make it explicit for readers today. It is based on the CBC translation and uses italic text to provide the most salient background information, presuppositions, entailments, and inferences.

v. 1

A psalm written By David. In a time of great affliction at the hands of my enemies, to the point of being near death, I prayed the following prayer:

To you and no one else, YHWH, I cry out; my rock who protects me from danger, when I ask you for protection do not be deaf to me, but instead, hear my prayer, lest you be silent to me, and since you are the only one who can save me from death, I become like those who die prematurely and go down to the Pit, the place of the dead.

v. 2

Hear the sound of my supplications when I cry to you for help, when I lift up my hands in prayer toward your holy inner sanctuary, the place where your presence dwells, thereby demonstrating that I am relying exclusively on you, not on any other gods.

v. 3

I am crying out for just treatment. I know you judge rightly both the righteous and the wicked. The deceitful wicked, who are my enemies, deserve to be dragged away. But, Do not drag me away and condemn me to death along with wicked people, with evildoers, those who speak peace with their neighbors but [speak] evil in their hearts, who pretend to care for the well-being of their neighbors but secretly wish harm upon them. But I care for the well-being of my neighbors, for your people. I am not like the wicked. So I ask that you do not take away my life with the wicked when you judge them.

v. 4

When you hold judgment, Give to them (=the wicked) that which is according to their deeds and according to the evil of their practices! Give to them that which is according to the work of their hands! Repay them their dealings and demonstrate your justness in also repaying me for my dealings! Bring back on them what they deserve, for your judgment is fair!

v. 5

The wicked pursue evil and treat YHWH with contempt. Since they treat YHWH with contempt and do not regard the deeds of YHWH and the work of his hands, he will tear them down (i.e., he will destroy them), and he will not build them up. In other words, their destruction will be permanent. By contrast, YHWH promised me that he would build me a house (=a dynasty) that would last forever. YHWH will judge me favorably and save me from the fate of the wicked.

v. 6

YHWH has answered my prayer! So now, I say, Blessed be YHWH! For he has heard the sound of my supplications. He has been faithful to his covenant.

v. 7

YHWH is my strength and my shield to protect me. In him alone my heart trusted, and because he is faithful to his covenant I was helped. YHWH does not forsake those who trust him. Therefore, because I trusted in him, he delivered me from my affliction, and my heart exulted, and now, as an expression of my joy, with my song I will praise him.

v. 8

YHWH is not only my strength, but YHWH is also the strength of his people, and he is the saving refuge for me, his anointed king.

v. 9

As the king, I am responsible for interceding on the people's behalf. So now, having experienced YHWH's salvation for myself, I pray to YHWH, Save your people who are are also afflicted by enemies. You are the strength and protection of your people. When I was in deep distress, afflicted by enemies to the point of being near death, I cried out to you, and you heard me and answered me, and you delivered me from my enemies. Since you were neither deaf nor silent to me, I did not become like those who go down to the Pit. And, unlike the wicked, I survived. I did not share their fate of permanent destruction. You granted me life so that I would have a long life, and my dynasty would extend forever and ever just as you promised me it would. Blessed are you, YHWH, for you helped me in my distress, and I now ask that you would bless your possession, Israel, whom you chose to be your own people, the sheep of your pasture, and shepherd them. Lead, feed, shelter, and protect them, and pick them up out of their afflictions and carry them to safety forever!

Story Triangles

Psalm 028 - SB.jpg