STAGING SITE

Psalm 26 Story behind the Psalm

From Psalms: Layer by Layer
Jump to: navigation, search

Psalm Overview

Overview

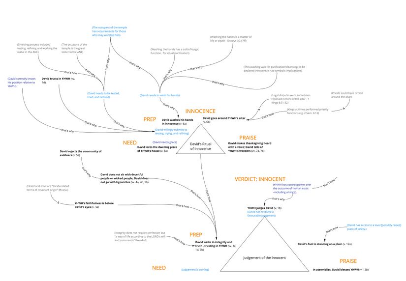
Ps 26 - Overview triangle.jpg

Background ideas

  • YHWH as righteous judge: YHWH punishes the wicked and vindicates the righteous (Ross, 306; Gen. 18:25; 1 Sam. 3:13; 24:16; Ps. 7:8; Ps. 9; Ps. 50:6; Ps. 67:4; Is 1:17). The HB repeatedly presents humankind as crying out to God for justice (to judge wickedness and reward righteousness), from the story of Cain (“The voice of your brother’s blood cries out to me” Genesis 4:10) to the cry of Sodom and the very different cry of Abraham in intercession for it (Genesis 18:20–21), to the cry of the Israelites in Egypt (Exodus 2:23-25; 3:7).
  • Integrity/Innocence: The HB and this passage reflect and linguistically portray the standard that the people of God are called to live in integrity and wholeness. (e.g. there are linguistic links between David walking in his integrity (בְּתֻמִּ֣י) and the stipulations of the Abrahamic covenant in Gen. 17:1 [to Abraham]: "walk before Me and be blameless (וֶהְיֵ֥ה תָמִֽים). I will establish My covenant between Me and you, and I will multiply you exceedingly").
  • Testing, trying and refining: This process "serves not only the purpose of testing, but also of refining and working the metal... The suppliant of Ps. 26... asks... for that testing (v. 2a) which simultaneously implies purification (v. 2b)... As a purified man, he can expect to find salvation in the sanctuary" (Keel, 183-4).
  • Covenant: David is in covenant with YHWH, and YHWH’s covenant loyalty framed David’s view of his life cf. 2 Samuel 7:8-16. The cry for mercy in verse 11 is related to the YHWH's merciful character (Exodus 34:6-7).

Expanded paraphrase

(For more information, click "Expanded Paraphrase Legend" below.)

Expanded paraphrase legend
Close but Clear (CBC) translation The CBC, our close but clear translation of the Hebrew, is represented in bold text.
Assumptions Assumptions which provide background information, presuppositions, entailments, and inferences are represented in italics.

v.1

By David (God’s chosen covenant king).

Judge me, YHWH (for you are the just judge who judges all humans and their behaviour, giving punishment for the wicked and favourable judgement for the righteous.) (Consider me righteous and grant me a favourable judgement,) for (though I am not flawless or sinless) I have walked in my integrity (which is what your covenant requires: to walk with you innocently and wholly, in all parts of life) and I have trusted in YHWH (YHWH! a God compassionate and gracious, slow to anger, and abounding in faithfulness and truth who is in covenant with me and my people.) (Because he is trustworthy, I am confident that) I shall not waver (as I continue to walk in the ways of his covenant).

v.2

Test me, YHWH, and try me (for you take those in covenant with you and purify them; Refine my kidneys and my heart, (as a smelting process separates the dross from the pure metal, so I long for internal refining, with all impurities removed, that I may stand before you not only in integrity but also in absolute holiness.)

v.3

(I trust that your refining will result in my internal purification,) for your faithfulness (, the faithfulness which you revealed as your character to Moses and our people, before renewing the covenant at Sinai and also to me as one of your people, and in the covenant you made with my house,) is before my eyes, (like a lens through which I view the world before me,) and I walk in your truth.

v.4

(According to covenant obligation,) I have not sat down with deceitful people, and with hypocrites I do not go. (I do not trust those who deceive, and hide their characters, but I trust you who revealed yours as true.)

v.5

I have rejected the community of evildoers (as ruler of your people, in covenant with you, I reject those who reject you), I do not sit down with wicked (people).

v.6

(According to covenant obligation and blessing, because of your favourable judgement,) I wash my hands in innocence, so that I can go around your altar, YHWH, (refined and purified to worship where your presence dwells, your name is remembered and you bless your people, showing your mercy and dispensing justice through your representatives,)

v.7

to make thanksgiving heard with a voice, (as when the the Ark came to Jerusalem,) and to tell of all your wonders (your great acts of creation and salvation).

v.8

YHWH, I love the dwelling place of your house, (which is your dwelling, though like the vast heavens, it cannot contain you,) and the place where your presence dwells (, your glorious manifest presence, where no deceit or wickedness has any place).

v.9

(Expecting the just judgement of deceitful and wicked people, I ask you,) Do not take away my soul with (these) sinful (people) (for you have control over the outcome of human souls, including a king's); and (do not take away) my life with bloodthirsty people (when you judge their deeds),

v.10

in whose hands is wickedness; (for my hands are washed in innocence) and their right hand(s) are full of of bribe(s) (, whereas I have been tested and purified).

For Visual, click "Expand" to the right

Ps 26 - story triangle v.10.jpg

v.11

But I will walk in my integrity (, judged favourably, not condemned). Redeem me, (for I belong to you,) and be gracious to me (, so that by your graciousness and faithful commitment to me I will continue to walk in covenant relationship with you)!

v.12

(Because you are gracious and faithful, I trust that not only will I not waver, but) My foot is standing on a plain, (where I am safe, secure, and at rest). In assemblies (, in the presence of your people) I shall bless YHWH (, they shall witness my blessing and we shall exalt his name together).

For Visual, click "Expand" to the right

Ps 26 - Story triangle.jpg