STAGING SITE
Psalm 26 Story Behind
About the Story Behind Layer
The Story Behind the Psalm shows how each part of the psalm fits together into a single coherent whole. Whereas most semantic analysis focuses on discrete parts of a text such as the meaning of a word or phrase, Story Behind the Psalm considers the meaning of larger units of discourse, including the entire psalm.
The goal of this layer is to reconstruct and visualize a mental representation of the text as the earliest hearers/readers might have conceptualized it. We start by identifying the propositional content of each clause in the psalm, and then we identify relevant assumptions implied by each of the propositions. During this process, we also identify and analyze metaphorical language (“imagery”). Finally, we try to see how all of the propositions and assumptions fit together to form a coherent mental representation. The main tool we use for structuring the propositions and assumptions is a story triangle, which visualizes the rise and fall of tension within a semantic unit. Although story triangles are traditionally used to analyze stories in the literary sense of the word, we use them at this layer to analyze “stories” in the cognitive sense of the word—i.e., a story as a sequence of propositions and assumptions that has tension.
Summary Triangle
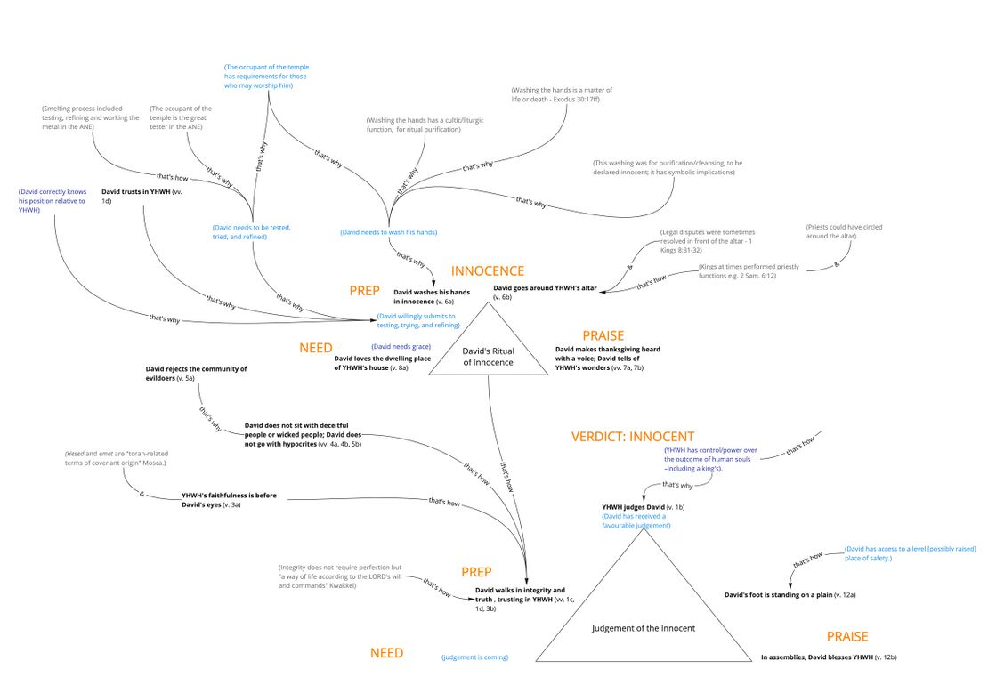
The story triangle below summarises the story of the whole psalm. We use the same colour scheme as in Participant Analysis. The star icon along the edge of the story-triangle indicates the point of the story in which the psalm itself (as a speech event) takes place. We also include a theme at the bottom of the story. The theme is the main message conveyed by the story-behind.
| Story Triangles legend | |
|---|---|
| Propositional content (verse number) | Propositional content, the base meaning of the clause, is indicated by bold black text. The verse number immediately follows the correlating proposition in black text inside parentheses. |
| Common-ground assumption | Common-ground assumptions[1] are indicated by gray text. |
| Local-ground assumption | Local-ground assumptions[2] are indicated by dark blue text. |
| Playground assumption | Playground assumptions[3] are indicated by light blue text. |
| The point of the story at which the psalm takes place (as a speech event) is indicated by a gray star. | |
| If applicable, the point of the story at which the psalm BEGINS to take place (as a speech event) is indicated with a light gray star. A gray arrow will travel from this star to the point at which the psalm ends, indicated by the darker gray star. | |
| A story that repeats is indicated by a circular arrow. This indicates a sequence of either habitual or iterative events. | |
| A story or event that does not happen or the psalmist does not wish to happen is indicated with a red X over the story triangle. | |
| Connections between propositions and/or assumptions are indicated by black arrows with small text indicating how the ideas are connected. | |
| Note: In the Summary triangle, highlight color scheme follows the colors of participant analysis. | |
Background ideas
Following are the common-ground assumptionsCommon-ground assumptions include information shared by the speaker and hearers. In our analysis, we mainly use this category for Biblical/Ancient Near Eastern background. which are the most helpful for making sense of the psalm.
- YHWH as righteous judge: YHWH punishes the wicked and vindicates the righteous (Ross, 306; Gen. 18:25; 1 Sam. 3:13; 24:16; Ps. 7:8; Ps. 9; Ps. 50:6; Ps. 67:4; Is 1:17). The HB repeatedly presents humankind as crying out to God for justice (to judge wickedness and reward righteousness), from the story of Cain (“The voice of your brother’s blood cries out to me” Genesis 4:10) to the cry of Sodom and the very different cry of Abraham in intercession for it (Genesis 18:20–21), to the cry of the Israelites in Egypt (Exodus 2:23-25; 3:7).
- Integrity/Innocence: The HB and this passage reflect and linguistically portray the standard that the people of God are called to live in integrity and wholeness. (e.g. there are linguistic links between David walking in his integrity (בְּתֻמִּ֣י) and the stipulations of the Abrahamic covenant in Gen. 17:1 [to Abraham]: "walk before Me and be blameless (וֶהְיֵ֥ה תָמִֽים). I will establish My covenant between Me and you, and I will multiply you exceedingly").
- Testing, trying and refining: This process "serves not only the purpose of testing, but also of refining and working the metal... The suppliant of Ps. 26... asks... for that testing (v. 2a) which simultaneously implies purification (v. 2b)... As a purified man, he can expect to find salvation in the sanctuary" (Keel, 183-4).
- Covenant: David is in covenant with YHWH, and YHWH’s covenant loyalty framed David’s view of his life cf. 2 Samuel 7:8-16. The cry for mercy in verse 11 is related to the YHWH's merciful character (Exodus 34:6-7).
Background situation
The background situation is the series of events leading up to the time in which the psalm is spoken. These are taken from the story triangle – whatever lies to the left of the star icon. [[File:|class=img-fluid]]
Expanded Paraphrase
The expanded paraphrase seeks to capture the implicit information within the text and make it explicit for readers today. It is based on the CBC translation and uses italic text to provide the most salient background information, presuppositions, entailments, and inferences.
| Expanded paraphrase legend | |
|---|---|
| Close but Clear (CBC) translation | The CBC, our close but clear translation of the Hebrew, is represented in bold text. |
| Assumptions | Assumptions which provide background information, presuppositions, entailments, and inferences are represented in italics. |
| Text (Hebrew) | Verse | Expanded Paraphrase |
|---|---|---|
| לְדָוִ֨ד שָׁפְטֵ֤נִי יְהוָ֗ה כִּֽי־אֲ֭נִי בְּתֻמִּ֣י הָלַ֑כְתִּי וּבַיהוָ֥ה בָּ֝טַ֗חְתִּי לֹ֣א אֶמְעָֽד׃ | 1 | By David God’s chosen covenant king. Judge me, YHWHfor you are the just judge who judges all humans and their behaviour, giving punishment for the wicked and favourable judgement for the righteous. Consider me righteous and grant me a favourable judgement, for though I am not flawless or sinless I have walked in my integrity which is what your covenant requires: to walk with you innocently and wholly, in all parts of life and I have trusted in YHWH YHWH! a God compassionate and gracious, slow to anger, and abounding in faithfulness and truth who is in covenant with me and my people. Because he is trustworthy, I am confident that I shall not waver as I continue to walk in the ways of his covenant. |
| בְּחָנֵ֣נִי יְהוָ֣ה | וְנַסֵּ֑נִי צָרְפָ֖ה כִלְיוֹתַ֣י וְלִבִּֽי׃ | 2 | Test me, YHWH, and try me for you take those in covenant with you and purify them; Refine my kidneys and my heart, as a smelting process separates the dross from the pure metal, so I long for internal refining, with all impurities removed, that I may stand before you not only in integrity but also in absolute holiness. |
| כִּֽי־חַ֭סְדְּךָ לְנֶ֣גֶד עֵינָ֑י | 3 | I trust that your refining will result in my internal purification, for your faithfulness, the faithfulness which you revealed as your character to Moses and our people, before renewing the covenant at Sinai and also to me as one of your people, and in the covenant you made with my house, is before my eyes, like a lens through which I view the world before me, and I walk in your truth. |
| לֹא־יָ֭שַׁבְתִּי עִם־מְתֵי־שָׁ֑וְא וְעִ֥ם נַ֝עֲלָמִ֗ים לֹ֣א אָבֽוֹא׃ | 4 | According to covenant obligation, I have not sat down with deceitful people, and with hypocrites I do not go. I do not trust those who deceive, and hide their characters, but I trust you who revealed yours as true. |
| שָׂ֭נֵאתִי קְהַ֣ל מְרֵעִ֑ים וְעִם־רְ֝שָׁעִ֗ים לֹ֣א אֵשֵֽׁב׃ | 5 | I have rejected the community of evildoers as ruler of your people, in covenant with you, I reject those who reject you, I do not sit down with wicked (people). |
| אֶרְחַ֣ץ בְּנִקָּי֣וֹן כַּפָּ֑י וַאֲסֹבְבָ֖ה אֶת־מִזְבַּחֲךָ֣ יְהוָֽה׃ | 6 | According to covenant obligation and blessing, because of your favourable judgement, I wash my hands in innocence, so that I can go around your altar, YHWH, refined and purified to worship where your presence dwells, your name is remembered and you bless your people, showing your mercy and dispensing justice through your representatives, |
| לַ֭שְׁמִעַ בְּק֣וֹל תּוֹדָ֑ה וּ֝לְסַפֵּ֗ר כָּל־נִפְלְאוֹתֶֽיךָ׃ | 7 | to make thanksgiving heard with a voice, as when the the Ark came to Jerusalem, and to tell of all your wonders your great acts of creation and salvation. |
| יְֽהוָ֗ה אָ֭הַבְתִּי מְע֣וֹן בֵּיתֶ֑ךָ | 8 | YHWH, I love the dwelling place of your house, which is your dwelling, though like the vast heavens, it cannot contain you, and the place where your presence dwells , your glorious manifest presence, where no deceit or wickedness has any place. |
| אַל־תֶּאֱסֹ֣ף עִם־חַטָּאִ֣ים נַפְשִׁ֑י וְעִם־אַנְשֵׁ֖י דָמִ֣ים חַיָּֽי׃ | 9 | Expecting the just judgement of deceitful and wicked people, I ask you, Do not take away my soul with these sinful (people) for you have control over the outcome of human souls, including a king's; and (do not take away) my life with bloodthirsty people when you judge their deeds, |
| אֲשֶׁר־בִּידֵיהֶ֥ם זִמָּ֑ה וִֽ֝ימִינָ֗ם מָ֣לְאָה שֹּֽׁחַד׃ | 10 | in whose hands is wickedness; for my hands are washed in innocence and their right hand(s) are full of of bribe(s), whereas I have been tested and purified. |
| וַ֭אֲנִי בְּתֻמִּ֥י אֵלֵ֗ךְ פְּדֵ֣נִי | וְחָנֵּֽנִי׃ | 11 | But I will walk in my integrity, judged favourably, not condemned. Redeem me, for I belong to you, and be gracious to me, so that by your graciousness and faithful commitment to me I will continue to walk in covenant relationship with you! |
| רַ֭גְלִי עָֽמְדָ֣ה בְמִישׁ֑וֹר | 12 | Because you are gracious and faithful, I trust that not only will I not waver, but My foot is standing on a plain, where I am safe, secure, and at rest. In assemblies, in the presence of your people I shall bless YHWH, they shall witness my blessing and we shall exalt his name together. |
Assumptions Table
There are currently no Imagery Tables available for this psalm.
Bibliography
Footnotes
- ↑ Common-ground assumptions include information shared by the speaker and hearers. In our analysis, we mainly use this category for Biblical/ANE background - beliefs and practices that were widespread at this time and place. This is the background information necessary for understanding propositions that do not readily make sense to those who are so far removed from the culture in which the proposition was originally expressed.
- ↑ Local-ground assumptions are those propositions which are necessarily true if the text is true. They include both presuppositions and entailments. Presuppositions are those implicit propositions which are assumed to be true by an explicit proposition. Entailments are those propositions which are necessarily true if a proposition is true.
- ↑ Whereas local-ground assumptions are inferences which are necessarily true if the text is true, play-ground assumptions are those inferences which might be true if the text is true.
