STAGING SITE
Psalm 24 Grammar
From Psalms: Layer by Layer
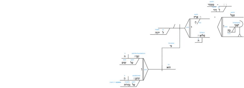
Grammatical Diagram
| Visualization | Description |
|---|---|
| The clause is represented by a horizontal line with a vertical line crossing through it, separating the subject and the verb. | |
| The object is indicated by a vertical line that does not cross the horizontal line of the clause. Infinitives and participles may also have objects. If the direct object marker (d.o.m.) is present in the text, it appears in the diagram immediately before the object. If the grammar includes a secondary object, the secondary object will appear after the object, separated by another vertical line that does not cross the horizontal line of the clause. | |
| The subject complement follows the verb (often omitted in Hebrew) separated with a line leaning toward the right. It can be a noun, a whole prepositional phrase or an adjective. The later two appear modifying the complement slot. | |
| When a noun further describes or renames the object, it is an object complement. The object complement follows the object separated by a line leaning toward the right. | |
| In a construct chain, the noun in the absolute form modifies the noun in the construct form. | |
| Participles are indicated in whatever position in the clause they are in with a curved line before the participle. Participles can occur as nominal, where they take the place of a noun, predicate, where they take the place of a verb, or attributive, where they modify a noun or a verb similar to adjectives or adverbs. | |
| Infinitives are indicated by two parallel lines before the infinitive that cross the horizontal line. Infinitive constructs can appear as the verb in an embedded clause. Infinitive absolutes typically appear as an adverbial. | |
| The subject of the infinitive often appears in construct to it. In this situation, the infinitive and subject are diagrammed as a construct chain. | |
| The object of the infinitive is indicated by a vertical line that does not cross the horizontal line of the infinitival clause. | |
| Modifiers are represented by a solid diagonal line from the word they modify. They can attach to verbs, adjectives, or nouns. If modifying a verb or adjective, it is an adverb, but if modifying a noun, it is an adjective, a quantifier, or a definite article. If an adverb is modifying a modifier, it is connected to the modifier by a small dashed horizontal line. | |
| Adverbials are indicated by a dashed diagonal line extending to a horizontal line. These are nouns or infinitives that function adverbially (modifying either a verb or a participle), but are not connected by a preposition. | |
| Prepositional phrases are indicated by a solid diagonal line extending to a horizontal line. The preposition is to the left of the diagonal line and the dependent of the preposition is on the horizontal line. They can modify verbs (adverbial) or nouns (adjectival). | |
| Embedded clauses are indicated by a "stand" that looks like an upside-down Y. The stand rests in the grammatical position that the clause fulfills. Extending from the top of the stand is a horizontal line for the clause. If introduced by a complementizer, for example כִּי, the complementizer appears before the stand. Embedded clauses can stand in the place of any noun. | |
| When clauses are joined by a conjunction, they are compound clauses. These clauses are connected by a vertical dotted line. The conjunction is placed next to the dotted line. | |
| Within a clause, if two or more parts of speech are compound, these are represented by angled lines reaching to the two compound elements connected by a solid vertical line. If a conjunction is used, the conjunction appears to the left of the vertical line. Almost all parts of speech can be compound. | |
| Subordinate clauses are indicated by a dashed line coming from the line dividing the subject from the predicate in the independent clause and leading to the horizontal line of the subordinate clause. The subordinating conjunction appears next to the dashed line. | |
| Relative clauses also have a dashed line, but the line connects the antecedent to the horizontal line of the relative clause. The relative particle appears next to the dashed line. | |
| Sentence fragments are represented by a horizontal line with no vertical lines. They are most frequently used in superscriptions to psalms. They are visually similar to discourse particles and vocatives, but most often consist of a noun phrase (that does not refer to a person or people group) or a prepositional phrase. | |
| In the body of the psalm, a horizontal line by itself (with no modifiers or vertical lines) can indicate either a discourse particle or a vocative (if the word is a noun referring to a person or people group). A discourse particle is a conjunction or particle that functions at the discourse level, not at the grammatical level. Vocatives can appear either before or after the clause addressed to them, depending on the word order of the Hebrew. | |
| Apposition is indicated by an equal sign equating the two noun phrases. This can occur with a noun in any function in a sentence. |
| Hebrew text colors | |
|---|---|
| Default preferred text | The default preferred reading is represented by a black line. The text of the MT is represented in bold black text. |
| Dispreferred reading | The dispreferred reading is an alternative interpretation of the grammar, represented by a pink line. The text of the MT is represented in bold pink text, while emendations and revocalizations retain their corresponding colors (see below). |
| Emended text | Emended text, text in which the consonants differ from the consonants of the Masoretic text, is represented by bold blue text, whether that reading is preferred or dispreferred. |
| Revocalized text | Revocalized text, text in which only the vowels differ from the vowels of the Masoretic text, is represented by bold purple text, whether that reading is preferred or dispreferred. |
| (Supplied elided element) | Any element that is elided in the Hebrew text is represented by bold gray text in parentheses. |
| ( ) | The position of a non-supplied elided element is represented by empty black parentheses. For example, this would be used in the place of the noun when an adjective functions substantivally or in the place of the antecedent when a relative clause has an implied antecedent. |
| Gloss text colors | |
|---|---|
| Gloss used in the CBC | The gloss used in the Close-but-Clear translation is represented by bold blue text. |
| Literal gloss >> derived meaning | A gloss that shows the more literal meaning as well as the derived figurative meaning is represented in blue text with arrows pointing towards the more figurative meaning. The gloss used in the CBC will be bolded. |
| Supplied elided element | The gloss for a supplied elided element is represented in bold gray text. |
