STAGING SITE

Psalm 21 Story behind the Psalm

From Psalms: Layer by Layer
Jump to: navigation, search

Psalm Overview

About the Story Behind Layer

The Story behind the Psalm shows how each part of the psalm fits together into a single coherent whole. Whereas most semantic analysis focuses on discrete parts of a text such as the meaning of a word or phrase, Story Behind the Psalm considers the meaning of larger units of discourse, including the entire psalm. (Click 'Expand' to the right for more information.)

The goal of this layer is to reconstruct and visualise a mental representation of the text as the earliest hearers/readers might have conceptualised it. We start by identifying the propositional content of each clause in the psalm, and then we identify relevant assumptions implied by each of the propositions. During this process, we also identify and analyse metaphorical language (“imagery”). Finally, we try to see how all of the propositions and assumptions fit together to form a coherent mental representation. The main tool we use for structuring the propositions and assumptions is a story triangle, which visualises the rise and fall of tension within a semantic unit. Although story triangles are traditionally used to analyse stories in the literary sense of the word, we use them at this layer to analyse “stories” in the cognitive sense of the word—i.e., a story as a sequence of propositions and assumptions that has tension.

Story Behind Visuals for Psalm 21

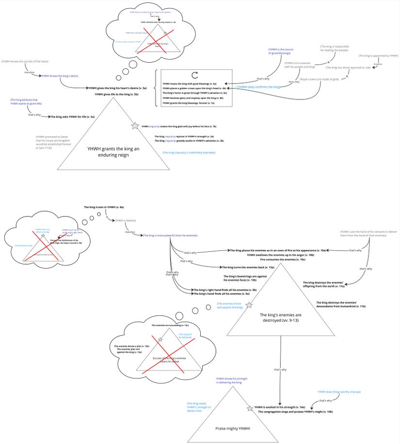
Summary Triangle

The story triangle below summarises the story of the whole psalm. We use the same colour scheme as in Participant Analysis. The star icon along the edge of the story-triangle indicates the point of the story in which the psalm itself (as a speech event) takes place. We also include a theme at the bottom of the story. The theme is the main message conveyed by the story-behind. Psalm 021 - Story Behind - summary.jpg

Background ideas

Following are the common-ground assumptionsCommon-ground assumptions include information shared by the speaker and hearers. In our analysis, we mainly use this category for Biblical/Ancient Near Eastern background. which are the most helpful for making sense of the psalm.

  • YHWH placing the crown upon the king’s head shows that he has divine approval and is YHWH's representative who has been installed to lead and protect his people.[1]
  • YHWH's presence (or face) is a source of joy to those in his favor (Ps 16:11). "The presence of God is the central promise of the Abrahamic covenant (Gen 17:7–8), of the Mosaic covenant (Ex 25:8; cf. Gen 9:27), and of the Davidic covenant (2 Sam 7:9, 14)."[2]
  • YHWH promised through covenant with David that his house and kingdom would be established with an enduring legacy (2 Sam 7:16; Ps 61:5–7).
  • The arm is a symbol of strength (Job 35:9, Ps 18:35, Is 52:10). The right side represents strength (Ps 20:6, 78:54), authority (Gen 48:14), and support (Lam 2:3). YHWH does wondrous things by his right arm (Ps 115:15; Ex 15:6), but also uses the hand of his servants to deliver his people (2 Sam 3:18b).

Background situation

The background situation is the series of events leading up to the time in which the psalm is spoken. These are taken from the story triangle – whatever lies to the left of the star icon. Psalm 021 - Background situation.jpg

Expanded paraphrase

The expanded paraphrase seeks to capture the implicit information within the text and make it explicit for readers today. It is based on the CBC translation and uses italic text to provide the most salient background information, presuppositions, entailments, and inferences.

(For more information, click "Expanded Paraphrase Legend" below.)

Expanded paraphrase legend
Close but Clear (CBC) translation The CBC, our close but clear translation of the Hebrew, is represented in bold text.
Assumptions Assumptions which provide background information, presuppositions, entailments, and inferences are represented in italics.

v. 1

For the director. A psalm of David.

v. 2

YHWH, the king who is in covenant with you and responsible for leading your people rejoices because of your strength which has established him as king, and causes him to prosper and how greatly he exults because of your salvation from those who oppose him.

v. 3

The king desired that his life be extended and You have granted it to him because you know the secrets of the heart and therefore you knew his heart’s desire and considered it worth granting so that now his life and righteous reign is extended , and when the king made the request you heard it, and so you have not withheld his lips’ request. Selah.

v. 4

For those opposed to the king have met him with evil intentions but because of your covenant relationship with the king you meet him with good blessings which can only be found in you; The king has your divine approval to rule and so You place a golden crown upon his head such that he is now established as king.

v. 5

He faces opposition and for many kings opposition means a short reign but you are the source of life which is why He asked for life from you; and you are the saving refuge of your anointed, and so you have granted it to him; so that he has a Long life, and his dynasty extends forever and ever just as you promised David it would.

v. 6

His honor is made great because of your salvation from opposition; You bestow glory and majesty upon him.

v. 7

For the king finds favor with you and so you give him blessings forever; The king did not have joy before, but now the king is in your presence and your presence is a source of joy to those who are in your favor which is why You make him glad with joy with your presence.

v. 8

For YHWH is abounding in steadfast love and faithfulness which is why the king trusts in YHWH, and because of the faithfulness of the Most High who has proven faithful to the king previously, he will not be shaken.

v. 9

Because YHWH is on your side Your hand will be more powerful than that of your enemies and in searching them out you will reach to all your enemies; likewise Your right hand will lay hold of those who hate you.

v. 10

The enemies thrive and oppose the king which is why YHWH will use you, his servant and You will place them as [in] a fiery oven at the time of your appearance; then YHWH himself will swallow them up in his anger, and fire will consume them.

v. 11

You will even find the enemies' posterity, that is destroy their offspring from the earth, and their descendants from humankind.

v. 12

Because even if they planned evil against you [and] they devised a plot, hoping for your defeat they would not succeed.

v. 13

Although the enemy confronts you and your army they will be defeated Because you will make them turn back, With your army readied with their bowstrings you will take aim at their faces and you will be victorious.

v. 14

YHWH, The king has needed your strength, so be exalted in your strength which you have shown in delivering him because your strength is cause for exaltation! and Let us sing about and praise your might because you have done things worthy of praise!

Story Triangles

Psalm 021 - Story Behind Triangles.jpg

Bibliography

Craigie, Peter C. 2004. Word Biblical Commentary: Psalms 1–50. 2nd ed. Vol. 19. Nashville: Nelson Reference & Electronic.
Ryken, Leland, James C. Wilhoit, and Tremper Longman III. 2000. Dictionary of Biblical Imagery. Downers Grove, IL: InterVarsity Press.
VanGemeren, Willem. 2008. Psalms: The Expositor's Bible Commentary. Grand Rapids: Zondervan.

Footnotes

  1. Craigie 2004, 191; cf. Ryken 2000, 185.
  2. VanGemeren 2008, 231.