STAGING SITE

Psalm 19 Story behind the Psalm

From Psalms: Layer by Layer
Jump to: navigation, search

Psalm Overview

About the Story Behind Layer

The Story behind the Psalm shows how each part of the psalm fits together into a single coherent whole. Whereas most semantic analysis focuses on discrete parts of a text such as the meaning of a word or phrase, Story Behind the Psalm considers the meaning of larger units of discourse, including the entire psalm. (Click 'Expand' to the right for more information.)

The goal of this layer is to reconstruct and visualise a mental representation of the text as the earliest hearers/readers might have conceptualised it. We start by identifying the propositional content of each clause in the psalm, and then we identify relevant assumptions implied by each of the propositions. During this process, we also identify and analyse metaphorical language (“imagery”). Finally, we try to see how all of the propositions and assumptions fit together to form a coherent mental representation. The main tool we use for structuring the propositions and assumptions is a story triangle, which visualises the rise and fall of tension within a semantic unit. Although story triangles are traditionally used to analyse stories in the literary sense of the word, we use them at this layer to analyse “stories” in the cognitive sense of the word—i.e., a story as a sequence of propositions and assumptions that has tension.

Story Behind Visuals for Psalm 19

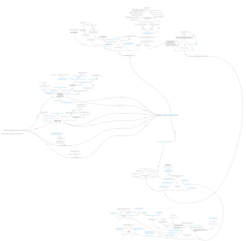
Summary Triangle

The story triangle below summarises the story of the whole psalm. We use the same colour scheme as in Participant Analysis. The star icon along the edge of the story-triangle indicates the point of the story in which the psalm itself (as a speech event) takes place. We also include a theme at the bottom of the story. The theme is the main message conveyed by the story-behind. Psalm 019 - Story overview.jpg

Background ideas

Following are the common-ground assumptionsCommon-ground assumptions include information shared by the speaker and hearers. In our analysis, we mainly use this category for Biblical/Ancient Near Eastern background. which are the most helpful for making sense of the psalm.

  • The continuation of the created order, seen most clearly in the continuous succession of days and nights (cf. Gen 8:22), is a testimony to God's honor and skill.
  • This rhythm of day and night is governed by the movements of the sun, moon, and stars, which God created and placed in the sky (Gen 1:16-18).
  • The sun is closely associated with righteousness and law (cf. Mal 3:20; IQ27 I:6–7; see Sarna 1965).
  • YHWH's instruction is like the sun.
  • Coming into contact with YHWH's glory and perfection leads a person to recognize their own sinfulness (cf. Isa 6).

Background situation

The background situation is the series of events leading up to the time in which the psalm is spoken. These are taken from the story triangle – whatever lies to the left of the star icon. Psalm 019 - Story background.jpg

Expanded paraphrase

The expanded paraphrase seeks to capture the implicit information within the text and make it explicit for readers today. It is based on the CBC translation and uses italic text to provide the most salient background information, presuppositions, entailments, and inferences.

v. 1

For the director of music and thus, for the congregation to hear and recite. A psalm. Written by David, the servant of YHWH (cf. Ps 18:1; 19:12-14).

v. 2

"In the beginning, God created the heavens and the earth" (Gen 1:1)—an act which indicates God's supreme honor and immense skill. On the first day of creation, he made day and night. On the second day of creation, he made the firmament, which he named "sky." On the fourth day of creation, God made the sun, moon, and stars to fill the sky and to govern the rhythm of day and night. And not only did God create the world in this way, he also continues to sustain and regulate this created order. One of the clearest examples of the continuation of God's created order is the continuous succession of days and nights (cf. Gen 8:22), which is governed by the movements of the sun, moon and stars in the sky. In this way, The sky is declaring the honor of the one who created it and who sustains it. It is declaring God’s honor, and the firmament, a part of the "sky," is telling about the workmanship of his hands. The sky is like a poet recounting in verse the great honor and skill of its creator.

v. 3

In what way is the sky declaring God's honor and skill? It is Day after day, i.e., the continued rhythm of day to day, that pours out speech, and it is night after night that imparts knowledge, a knowledge about God, the creator, the possessor of infinite honor and skill. In other words, the sky communicates God's honor and skill through the orderly succession of days and nights and the consequent movements of the sun, moon, and stars. As we see these celestial bodies move across the sky in perfect order and radiant beauty, we are reminded of the honor and skill of the creator. The "rhythm" of the sky's poem is the rhythm of day and night.

v. 4

And the sky's poem is heard by everyone. There is no speech, and there are no words whose sound is not being heard. Everyone hears and understands the sky's poem, no matter where they live or what language they speak.

v. 5

Its verse line has gone forth throughout the whole earth, so that everyone hears this heavenly poem, and its words [have gone forth] throughout the edge of the world. The greatest of the sky's lights which governs the passage of time and thus declares God's honor is the sun. The sun lives in the sky, because that is where God placed it. He has set up in it, that is, in the sky, a home for the sun.

v. 6

In the morning, the sun wakes up and leaves his tent, his home, with joy, and so he is like a newly married bridegroom, strong and joyful, coming out of his tent on the morning after his wedding. He is glad, not only like a bridegroom, but also like a great warrior, to run his course. The sun, as the ruler of the day (Gen 1:16), is like a great warrior, and great warriors are excellent runners, who love to run long distances and exercise their athletic ability.

v. 7

His starting point is from the eastern edge of the sky, and his turning point is at its edges in the west, at which point he turns around and travels through the underworld to return to his starting point for the next day. The sun's course spans the universe, and so nothing is hidden from his heat.

v. 8

YHWH's covenant instruction is like the sun. Just as the sun is a perfect source of life and refreshment, so YHWH’s' covenantal instruction, which he revealed to Moses, is perfect, restoring life. And just as the sun is sometimes associated with reliability and the gift of wisdom, so YHWH’s testimony is reliable, making simpletons wise.

v. 9

And just as the sun is associated with justice and the giving of joy, so YHWH’s commandments are just, causing the heart to rejoice. And just as the sun is a flawless (or bright) source of light, so YHWH’s command is flawless (or bright), giving light to the eyes.

v. 10

And just as the sun endures forever, so fearing YHWH, i.e., the commandments, which have as their beginning and end the fear of YHWH, is pure, free from all impurities, and thus, like pure gold, enduring forever. And just as the sun is associated with righteousness, so YHWH’s rules are true; and they are therefore altogether right.

v. 11

For all of these reasons, they, i.e., YHWH's rulings as representing the entirety of his covenantal instruction, are more desirable than gold, even much pure gold, and sweeter than honey, even virgin honey from the honeycomb.

v. 12

YHWH's perfect covenantal instruction has numerous benefits. In addition to all of the things mentioned above, it also does something else: it warns. And so, Furthermore, your servant (by which I mean "I myself") is warned by them. When I hear the sky declaring your honor and I sense the perfection of your words penetrating my soul like the sun's scorching rays, I realize how sinful I am, and I am "warned" of my perilous situation (cf. Isa 6). Although there is great reward in keeping them (cf. vv. 8-11), there is only misery for those who fail to keep them.

v. 13

Yet how can I keep your rules and experience the great reward that they bring? I cannot avoid but making mistakes, i.e., inadvertently doing that which you have prohibited. Who can know the entirety of your instruction and how it applies to every area of life and so can realize mistakes before it's too late? And in addition to the mistakes I have committed, there are a countless number of hidden sins of which I am guilty and not even aware. Yet you see them, for you are the one who searches the heart. Clear me from the guilt of hidden sins!

v. 14

Also, prevent your servant from committing presumptuous sins! Do not let them rule over me! Only then —only if you forgive my hidden sins and protect me from presumptuous sins—'I will be a blameless sacrifice pleasing to you and, no longer threatened by the rule of presumptuous sins, I will be innocent of great crime (cf. Gen 4:7-8).

v. 15

Let me be a pleasing sacrifice to you, YHWH! Let the words of my mouth and the meditation of my heart, i.e., my thoughts, be an acceptable sacrifice before you, YHWH, my rock, who protects me from sin's threatening dominion, and my redeemer, who forgives all my iniquities!

Story Triangles

Psalm 019 - Story behind.jpg

Assumptions Table

Psalm 019 - Assumptions Table.jpg

Bibliography

Sarna, Nahum. 1965. “Psalm XIX and the Near Eastern Sun-God Literature.” Proceedings of the Fourth World Congress of Jewish Studies 4, no. 1: 171–175.