STAGING SITE
Psalm 17 Grammar
About the Grammar Layer
The grammar layer visually represents the grammar and syntax of each clause. It also displays alternative interpretations of the grammar. (For more information, click "Expand" to the right.)
The grammatical diagram provides a way to visualise how different parts of a sentence work together. It represents the “surface-level” grammar, or morphosyntax, of a sentence. Morphosyntax includes both the form of words (morphology) and their placement in the sentence (syntax). This approach to visualising the text, based on the Reed-Kellogg diagramming method, places the grammatical subject in one slot, the verb in another slot, and modifiers and connectives in other slots.
For a detailed description of our method, see the Grammar Creator Guidelines.
Grammar Visuals for Psalm 17
| Visualization | Description |
|---|---|
| The clause is represented by a horizontal line with a vertical line crossing through it, separating the subject and the verb. | |
| The object is indicated by a vertical line that does not cross the horizontal line of the clause. Infinitives and participles may also have objects. If the direct object marker (d.o.m.) is present in the text, it appears in the diagram immediately before the object. If the grammar includes a secondary object, the secondary object will appear after the object, separated by another vertical line that does not cross the horizontal line of the clause. | |
| The subject complement follows the verb (often omitted in Hebrew) separated with a line leaning toward the right. It can be a noun, a whole prepositional phrase or an adjective. The later two appear modifying the complement slot. | |
| When a noun further describes or renames the object, it is an object complement. The object complement follows the object separated by a line leaning toward the right. | |
| In a construct chain, the noun in the absolute form modifies the noun in the construct form. | |
| Participles are indicated in whatever position in the clause they are in with a curved line before the participle. Participles can occur as nominal, where they take the place of a noun, predicate, where they take the place of a verb, or attributive, where they modify a noun or a verb similar to adjectives or adverbs. | |
| Infinitives are indicated by two parallel lines before the infinitive that cross the horizontal line. Infinitive constructs can appear as the verb in an embedded clause. Infinitive absolutes typically appear as an adverbial. | |
| The subject of the infinitive often appears in construct to it. In this situation, the infinitive and subject are diagrammed as a construct chain. | |
| The object of the infinitive is indicated by a vertical line that does not cross the horizontal line of the infinitival clause. | |
| Modifiers are represented by a solid diagonal line from the word they modify. They can attach to verbs, adjectives, or nouns. If modifying a verb or adjective, it is an adverb, but if modifying a noun, it is an adjective, a quantifier, or a definite article. If an adverb is modifying a modifier, it is connected to the modifier by a small dashed horizontal line. | |
| Adverbials are indicated by a dashed diagonal line extending to a horizontal line. These are nouns or infinitives that function adverbially (modifying either a verb or a participle), but are not connected by a preposition. | |
| Prepositional phrases are indicated by a solid diagonal line extending to a horizontal line. The preposition is to the left of the diagonal line and the dependent of the preposition is on the horizontal line. They can modify verbs (adverbial) or nouns (adjectival). | |
| Embedded clauses are indicated by a "stand" that looks like an upside-down Y. The stand rests in the grammatical position that the clause fulfills. Extending from the top of the stand is a horizontal line for the clause. If introduced by a complementizer, for example כִּי, the complementizer appears before the stand. Embedded clauses can stand in the place of any noun. | |
| When clauses are joined by a conjunction, they are compound clauses. These clauses are connected by a vertical dotted line. The conjunction is placed next to the dotted line. | |
| Within a clause, if two or more parts of speech are compound, these are represented by angled lines reaching to the two compound elements connected by a solid vertical line. If a conjunction is used, the conjunction appears to the left of the vertical line. Almost all parts of speech can be compound. | |
| Subordinate clauses are indicated by a dashed line coming from the line dividing the subject from the predicate in the independent clause and leading to the horizontal line of the subordinate clause. The subordinating conjunction appears next to the dashed line. | |
| Relative clauses also have a dashed line, but the line connects the antecedent to the horizontal line of the relative clause. The relative particle appears next to the dashed line. | |
| Sentence fragments are represented by a horizontal line with no vertical lines. They are most frequently used in superscriptions to psalms. They are visually similar to discourse particles and vocatives, but most often consist of a noun phrase (that does not refer to a person or people group) or a prepositional phrase. | |
| In the body of the psalm, a horizontal line by itself (with no modifiers or vertical lines) can indicate either a discourse particle or a vocative (if the word is a noun referring to a person or people group). A discourse particle is a conjunction or particle that functions at the discourse level, not at the grammatical level. Vocatives can appear either before or after the clause addressed to them, depending on the word order of the Hebrew. | |
| Apposition is indicated by an equal sign equating the two noun phrases. This can occur with a noun in any function in a sentence. |
| Hebrew text colors | |
|---|---|
| Default preferred text | The default preferred reading is represented by a black line. The text of the MT is represented in bold black text. |
| Dispreferred reading | The dispreferred reading is an alternative interpretation of the grammar, represented by a pink line. The text of the MT is represented in bold pink text, while emendations and revocalizations retain their corresponding colors (see below). |
| Emended text | Emended text, text in which the consonants differ from the consonants of the Masoretic text, is represented by bold blue text, whether that reading is preferred or dispreferred. |
| Revocalized text | Revocalized text, text in which only the vowels differ from the vowels of the Masoretic text, is represented by bold purple text, whether that reading is preferred or dispreferred. |
| (Supplied elided element) | Any element that is elided in the Hebrew text is represented by bold gray text in parentheses. |
| ( ) | The position of a non-supplied elided element is represented by empty black parentheses. For example, this would be used in the place of the noun when an adjective functions substantivally or in the place of the antecedent when a relative clause has an implied antecedent. |
| Gloss text colors | |
|---|---|
| Gloss used in the CBC | The gloss used in the Close-but-Clear translation is represented by bold blue text. |
| Literal gloss >> derived meaning | A gloss that shows the more literal meaning as well as the derived figurative meaning is represented in blue text with arrows pointing towards the more figurative meaning. The gloss used in the CBC will be bolded. |
| Supplied elided element | The gloss for a supplied elided element is represented in bold gray text. |
v. 1
- The LXX, NIV, NET, NLT, GNT, REB supply a 1cs (possessive) pronoun my with צדק. Delitzsch cites v. 15a to argue that it is David's righteousness, though he does not include a possessive pronoun in translation. Dahood argues that the pronominal suffix ought to be inferred from vv. 2-4, 7 and 8 based on "the principle of the double-duty suffix" (i.e., Hebrew poets sometimes elided a pron. suff. because poetic convention accepted that it would be "carried from the noun that has it to the parallel noun with it" (Dahood 1966, 17-18, 93). This grammatical diagram, however, follows the MT (cf. ESV and JPS). Jerome has iustum, though no pronominal suffix (Briggs 1907, 134). The pronoun may be legitimately inferred (and included in translation) from context, however, this does not justify a textual emendation of the Hebrew.
- Dahood is alone in reading without בלא as "to consume" בלה (v)., "a by-form of bl'," and translates בלא שפתי מרמה as an imperative clause (viz., "Destroy deceitful lips!"), arguing that "bl' is a by-form of blh," as attested by nbl't (Ug. subst.; "flame"), as well as how בלואי/בלוי feature in Jer 38:11-12 and בלא in Job 30:28 (Dahood 1966, 93).
- The negative "not" (לא) should be taken to modify the preposition, since the inseparable ב is joined to the negator (see also Num 35:22-23).
v. 2
- The LXX, alone, has a 1cs possessive pronoun "my eyes" (οἱ ὀφθαλμοί μου) in verse 2b. Some Medieval Mss have a 2ms pronominal suffix (ך) subjoined to a singular noun your eyes (עינך).
v. 3
- There is no direct object for the verb translated here as examine (פקד) in the Hebrew text, however, it is implied in the context (so some ancient versions: ܘܣܥܪܬܢܝ ܒܠܠܝܐ "and you have inspected me at night" - Taylor 2020, 49; and "you have visited me in the night" [אסערתא עלי בליליא] - Stec 2004, 47) and is diagram here as being gapped. It could either be my heart לבי or "me" ני.
- Option 1: זמתי is considered to be a Qal/infinitive construct (זמם v.; "I have considered, purposed, devised") with 1cs pron. suff., and is the object in the clause (BDB, 273). The constituent זמתי can either be the subject or the object in the clause and so there are two grammatical options to choose from: 1a (preferred): זמתי is the object: E.g., tu ne trouveras rien: Ma parole ne dépasse pas ma pensée (NVSR). 1b: זַמֹּתִי is the subject: "you will find nothing: My thoughts do not get past my mouth." TOB, S21, GNB, and Hengstenberg, take this option.
- Option 2: זמתי is a Qal/qatal/1st personal/singular (זמם). The NIV, NLT, ESV, CEV, NET, JPS 1985, BDS, Luther 2017, HFA, NGÜ,ELB, RVR95, BTX4, and Delitzsch, take this option. However, there is variety in how translations join the verb in question (זמתי) with the clause that follows it. Hence, there are two grammatical options here as well: 2aa: "you will find nothing; I have purposed that my mouth will not transgress" (ESV). 2ab: "you will find that I have planned no evil; my mouth has not transgressed" (NIV).
- Option 3: זמתי (n.f.) is taken as the object of the verb (מצא). This leads some to emend the MT (זמה [or pl. זמת]) "plan, device, wickedness" (BDB, 273). This option has ancient (LXX, Peshitta, Targum) and modern (NRSV, GNT, REB, NJB, NFC, ZÜR, NVI, DHH) support.
- As for option 3, though some (e.g., NJB) fail to account for the 1cs pronominal suffix, those that do (e.g., LXX, Peshitta, GNT, NRSV, REB, etc.) would be better suited to a base Hebrew text that read זמה בי as opposed to what is in the MT (Barthélemy 2005, 73). The verb attested (זמם) is probably not a qatal verb (option 2a) because its final syllable would not be accented as it is in the MT and it would also be a unique instance in the OT where עבר connoted transgression on its own (this makes 2b less likely as well) (Hengstenberg 1864, 263; Delitzsch 1883, 294). The MT, which presents זמתי as an infinitive construct (option #1a-b) and groups it with the clause that follows (בל־יעבר־פי), yields a balanced arrangement of the lines and showcases the poetic development of verse 3 itself (Barthélemy 2005, 73; Craigie 2018). Lastly, context highlights the reality of David's sincerity with reference to the correspondence between his inner life (v. 3a) and his speech (vv. 1-2) This is most explicit with פי as the subject of עבר and זמתי as the object. This option presents David's claim to be that his speech is a true reflection of his thoughts (i.e., he was not duplicitous, saying one thing, yet thinking another).
- The LXX, Jerome, NJB, and GNT join בל־יעבר־פי from MT verse 3c to לפעלות אדם of verse 4a.
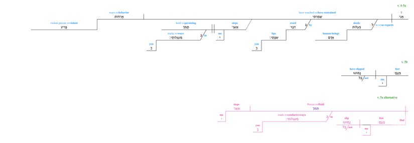
v. 4-5
- This diagram approximates the translations of the ESV, NRSV, NIV, JPS 1985, CEV, and NET (though the prepositional phrase [בדבר שפתיך] is verbalized in the latter).
- The prepositional phrase, as for what people do (לפעלות אדם), appears to elucidate the manner in which the verb "to guard/watch" (שמר) is employed here (cf. 1 Sam 25:21 and Job 2:6; i.e., "to take heed to" or exercising responsibility), by specifying the "set of relations" involved (i.e., "with regard to human behavior, I have restrained violent ways") (Delitzsch 1883, 294; IBHS § 11.2.10d).
- Option 1 (preferred): תמך (inf. abs.) functions as a yiqtol verb (in an adverbial phrase) would here. Most modern translations read this as non-imperatival (e.g., NIV, NLT, ESV, CEV, GNT, NET, NRSV, JPS1985, NJB, REB; HFA, NGÜ, ELB, EÜ, GNB, ZÜR).
- Option 2: תמך is revocalized as an imperative (תמך) with the clause of 5b subordinated as a relative clause indicating the desired result of the fulfilled entreaty (i.e., "keep... so that..."). The LXX, Jerome, and Targum read this as an imperative, as does Luther 2017.
- "The infinitive absolute without waw may serve in place of a finite verb in making emphatic expressions and indignant questions. . . . When the infinitive absolute is used as an interjection the reader must supply the appropriate person and aspect on the basis of semantic pertinence" (IBHS §35.2a). Context, which contains numerous affirmations of righteousness/innocence (vv. 1-3, 5b, 15) no confession of sin, and no other entreaty for moral support, suggests that תמך should not be revocalized as an imperative, but understood as an infinitive absolute functioning here rather like a yiqtol verb, with אשר acting as subject (Delitzsch 1883, 295). It continues and complements the sentiment of the previous verse and so is rendered adverbially (IBHS 35.3.2).
v. 6
v. 7
- These participles in construct are an instance of the "[o]bjective genitive, in which the first [participle: מושיע] indicates an action performed to, for, or against a person indicated by the second [participle: חוסים]" (JM §129e). Moreover, the genitive relationship denotes a relative clause involving the verb "to take refuge" (חסה) and the prepositional phrase at your right hand (בימינך) (see following note) (IBHS §9.6d).
- Option 1 (preferred): The prepositional phrase בימינך is adverbial to the Qal participle חוסים which functions a finite verb in a relative clause (NLT, JPS 1985, NIV, ESV, NRSV, NJB, NET).
- Option 2: The prepositional phrase בימינך is adverbial to the Hithpael participle מתקוממים (LXX, Peshitta, Jerome).
- Option 3: The prepositional phrase בימינך is adverbial to מושיע (NLT, NIV, JPS 1985, Craigie, Hengstenberg, REB, and CEV; the latter two paraphrase בימינך as the subject using synecdoche).
- In favor of option 1 is the positive use of at your right hand (בימינך) in Psalm 16:11 and מימיני in 16:8, in light of the numerous similarities between the two psalms, as well as the meaning of the clause immediately following (v. 8a "keep me as the apple of your eye") which connotes the protective care of YHWH that David is mindful of in context (Briggs 1907, 130). Against option 2 is the lack of precedent for such usage (Goldingay 2006, 236 [footnote g]). In favor of option 3 is the vocabulary it shares with Exodus 15:1-13 (פלא ,חסדיך ,ימינך), a narrative in which YHWH's "right hand" acts (whether as subject or instrumentally) to save (Craigie 2018, 164). On balance, because the term ימין denotes the "right side," which has positive connotations (it can also represents the right hand which itself is symbolic for "power"), and because Psalm 17 clearly appropriates various phrases and terms from Psalm 16 (e.g., most of the constituents of the clause שמרני אל כי־חסיתי בך [Ps 16:1] are attested variously in Psalm 17 [אל in v. 6, חסה in v.7, שמר in vv. 4 and 8]. The same is true of 16:11), which is titled as another Davidic psalm, option 1 is preferred (SDBH; TDOT 6:100-101; Goldingay 2006, 237).
- 8Q2 frg. 1-6, 4 in the DSS is missing preposition מן before מתקוממים.
- Jerome includes a resistentibus dexterae tuae ("from those who resist your right hand" - from v. 7 in MT) in verse 8 (. . . custodi me quasi pupillam intus in oculo in umbra alarum tuarum protege me - "keep me as the apple of your eye; protect me in the sahdow of your wings").
v. 8-9
- NLT, GNT, ESV, CEV, NET, JPS 1985, include the suffix your subjoined to eye (עין). “A similar idiom is employed in Deut 32:10. The suffix "your" is implied, and may be provided from the second part of the verse on the principle of the double duty suffix" (Goldingay 2006, 236 [footnote I]).
- 11Q7 frg. 8,1 has a a different demonstrative (זה) and verb (דרשׁ) in place of who have been violent toward me (זו שדוני). In the MT, the demonstrative זו heads the clause שדוני in verse 9 (IBHS §19.5). This somewhat uncommon demonstrative shifted in its usage and eventually became a relativiser, though it seems that the Qumran copyist(s) may not have recognized this and, instead, supplemented a different demonstrative (זה) in its place (NB: the phrase רשעים זה [11Q7] is not coherent).
- Option 1 (preferred): V. 9 consists of two clauses that follow a single prepositional phrase (מפני), which does double duty for the second clause, and both clauses act as adverbials to the verb (תסתיר) of the preceding clause (v. 8b) (Peshitta; NIV, REB; Luther 2017, ELB, EÜ; TOB, NVSR).
- Option 2: V. 9b stands in apposition to the object (wicked people) of the prepositional phrase in 9a (Targum; ESV, NRSV, JPS 1985, Delitzsch, Goldingay).
- Option 3: V. 9b is an independent clause (LXX, Jerome; GNT, NJB, Craigie).
- Option 1 seems preferable because this grammatical configuration subsumes option 2 within it and yet, is not restricted to equating the wicked people with the "enemies" which apposition does. The 'restatement' of Hebrew parallelism aids the development of poetic imagery and, in verses 8-9, David seems to be asking YHWH to hide him from a variety of hostile people. Verse 8b seems to be an indicative statement of confidence in YHWH's protection which makes option 3 seem unlikely.
v. 10
- For the sake of intelligibility, this obscure expression is often expanded by including the conceptually related term "heart" and pragmatically rendering חלבמו as a nominal adverb (they have enclosed their [heart] with fat cf. ELB). Some modern translations insert "heart/Herz" as the object in place of חלב, with an adjective or prepositional phrase to nuance the meaning, and omit the term חלב altogether: "They close up their callous hearts" (NIV), "They close their hearts to pity" (ESV; NRSV). However, חלבמו is still the grammatical object in the Hebrew and so it has been diagrammed as such here. For an explanation of the oblique idiom and its conceptual associations with the term "heart," see note for חלבמו alongside the Lexical diagram and the note for חלבמו סגרו alongside the Phrasal diagram.
- Because mouth (פה) is singular it does not agree with they have spoken (דברו) (3cp). The way that this construct chain is used in the clause "they have spoken arrogantly with their mouth" (פימו דברו בגאות) presents "mouth" (פה) as an adverbial of means, a construction reflected in various translations (Jerome: et ore locuti sunt superbe; ESV: "with their mouths they speak arrogantly"; cf. KJV, NASB).
v. 11
- Instead of the MT's אשרינו, one Hebrew manuscript reads they have tracked me down or "they advance against me" (אשרוני) and 11Q7 frg. 8,2 has "they drive me out" (גרשוני). The LXX has "they cast me out" (ἐκβάλλοντές με), Symmachus reads "those blessing me" (μακαρίζοντές με), Jerome has "advancing against me" (incedentes adversum me), and the Peshitta attests "they praised me" (ܫܒܚܘܢܝ) (Taylor 2020, 51).
- Option 1 (preferred): Read the text as "they have tracked me down" (אשרוני; a 3cp verb with a 1cs pronominal suffix) (NLT; cf. NIV, NRSV, CEV, NET, NJB; PDV).
- Option 2: Accept the Ketiv ("our steps") of the MT (אשרינו) along with the Targum, ESV, JPS 1985, Delitzsch, and Goldingay.
- The emendation (option 1) is supported by the preceding context (v. 9), in which David's ferocious enemies have surround him (Briggs 1907, 131). Moreover, the poetic sequence of verse 11 itself suggests this reading: first, the enemies track David down, then they surround, then they keep watch over the land, etc. (Briggs 1907, 131). Additionally, "to go on/advance" (אשׁר) in the Piel stem is a viable option for the Hebrew base text under Symmachus, the Peshitta, and Jerome's version(s) (Barthélemy 2005, 75; BDB, 80). The noun of the MT "step" (אשור) can be accounted for by its previous appearance in verse 5 (Barthélemy 2005, 75).
- Concerning which pronominal suffix should be attached to the verb they surround סבבו (whether "us" נו or me י), the Targum and numerous medieval Hebrew manuscripts attest the Qere (1cp), whereas Jerome, the LXX, and Peshitta attest the Ketiv of the MT's consonantal reading (1cs). Following on from the preferred option (1) outlined above, the Ketiv of the MT coheres well.
v. 12
- Only the LXX attests a verb "they came upon me like a lion" (ὑπέλαβόν με ὡσεὶ λέων) at the outset of verse 12 (Aquila has "their likeness" - ὁμοίωσις αὐτῶν). It may be that the non-verbal expression of the MT (with 3ms pron. suff.) is employed with the purpose of specifying an individual within the larger group of "enemies/wicked (people)" (v. 9) (Craigie 2018, 163).
- The NJB appears to omit his likeness (דמינו) and treats the two prepositional phrase's of v. 12 as adverbials to the verb(s) of verse 11 ("advancing. . . closing in. . . watching"). NJB treats the clause and the phrase of v. 12 as adverbials to the finite verb "to set" (שית) of 11b ("like a lion preparing to pounce, like a young lion crouching in ambush").
v. 13-14
- The LXX has "rescue my soul from the impious, [rescue] your sword from the enemies of your hand" (ῥῦσαι τὴν ψυχήν μου ἀπὸ ἀσεβοῦς, ῥομφαίαν σου ἀπὸ ἐχθρῶν τῆς χειρός) σου which takes "your sword" (חרבך) as a second direct object of deliver (פלטה) NETS. Alternatively, Jerome identifies David's foes as being coreferential with (חרבך): "Arise, O lord, confront his face, bow him down, save my life from the wicked who is youre sword" (surge Domine praeveni faciem eius incurva eum salva animam meam ab impio qui est gladius tuus). The Peshitta understands חרבך still differently, as adverbial, but as another thing David is asking YHWH to deliver him from (Taylor 2020, 51). Last of the ancient versions is the Targum which approximates the preferred reading, though with a circumlocution concerning "the wicked one who has been sentenced to death with your sword" (Stec 2004, 48). Modern English translations, on the other hand, (NIV, NLT, ESV, CEV, GNT, NET, NRSV, REB, NJB, JPS 1985) are unanimous in rendering חרבך as an adverbial denoting an instrumental use ("deliver me by/with [your] sword") (IHBS §11.2.5d). This is the preferred reading because of word order and the 2ms pron. suff. If the latter were missing then the reading of the Peshitta would be most compelling, taking מרשע חרבך as an asyndetic collocation with an implied מן preposition modifying the second constituent.
- It is likely that a textual corruption spans the first half (viz., ממתים ידך יהוה ממתים מחלד חלקם בחיִים) of verse 14.
- Option 1 (preferred): Verse 14 is connected to verse 13 on account of how ממתים ידך יהוה ממתים is taken to be a series of adverbial prepositional phrases that modify the concluding clause of verse 13 (פלטה נפשי מרשע חרבך) (e.g., ". . . from men by your hand, O LORD, from men of the world whose portion is in this life" ESV). The repeated ממתים is coreferential with מרשע. This option is the most common amongst Bible translations (LXX [ἀπὸ ἐχθρῶν τῆς χειρός σου· Κύριε ὀλίγων ἀπὸ γῆς]; NIV, GNT, NET, NJB, NRSV, JPS 1985; Luther 2017, ELB, EÜ, ZÜR, HFA, NGÜ; S21, BDS, NBS, NVSR; RVR95, BTX4).
- Options 2-3 both involve revocalizing and/or emending the consonantal text of the MT (supplementing either Hiphil[/Hophal ptcp. Q11Ps c] מת [v.] and/or Piel תמם [v.] masc. pl. ptcps. or מרר [LXX; v.] variously for the prepositional phrases of the MT) (HALOT; Barthélemy 2005, 76).
- Option 2 (*illustrated in the diagram under v. 14a emendation alternative): The prepositional phrase מִמְתִים of the MT is replaced by imperatives (e.g., "With your hand, LORD, make an end of them; thrust them out of this world from among the living" REB, NLT, NFC).
- Option 3 (not illustrated in the diagram): The first prepositional phrase of the MT is adverbial and the second is replaced by an imperative (e.g., "[Befrei mich] von ihnen mit deiner starken Hand! Verkürze ihren Anteil am Leben" GNB). Or, an imperative replaces the first ממתים of the MT, whereas the second is rendered as adverbial to the preceding clause (e.g., "Seigneur, par ta main, chasse-les de la terre, loin des habitants du monde" PDV).
- Though the MT wording is somewhat difficult, option 1 is likely an instance of "stair-case parallelism," "with each line linking back to the preceding but adding some new progression" (cf. Pss 92:10; 94:3; Prov 31:2) (Wilson 2002, 325; Watson 1984, 150). Thus the line could be translated: Deliver my life from wicked people, by your sword; [deliver my life] from mortal men, by your hand, YHWH, from worldly people. Their portion is in life. This poetic tactic seems to best account for the many variant readings. If one of the proposed emendations/revocalizations did represent an earlier reading, the textual history of verse 14 would likely be much simpler. Moreover, the context, which speaks of rescue from death in life ("deliver my life" - פלטה נפשי v. 13; ". . . from the world whose portion is in life" מחלד חלקם בחיים - v. 14), supports the understanding of מתים as "mortals" which qualifies the earlier rhetoric (cf. כאריה. . . וככפיר v. 12) by designating those David entreats YHWH to rescue him from as being, in actuality, no more than mere human adversaries (BDB, 607). This point is emphasized through the twofold repetition. Furthermore, the conjectured emendation(s)/vocalization(s) have little Hebrew manuscript support and such revocalization(s)/emendation(s) make translating the line no more readily intelligible than the prepositional phrase(s) of the MT (Kennicott 1776, 317; Briggs 1907, 136).
- Option 1: The righteous are in view and they are regarded favorably: "But satisfy the hunger of your treasured ones. May their children have plenty, leaving an inheritance for their descendants" (NLT; cf. JPS 1985, REB, CEV; BDS).
- Option 2 (preferred): צְפוּנְךָ is a nominal adverb that describes YHWH's judgment (i.e., "what you have stored up") against the wicked: "May their bellies be filled with what you have stored up for them; may their children have more than enough; may they leave something over to their little ones (NRSV; cf. NIV, GNT, ESV; GNB, ZÜR; TOB, PDV, NFC; DHH).
- Option 3: The wicked are in view and there is a description about the ostensible good fortune they enjoy in life, which constitutes an implicit accusation against YHWH's justice: You fill their womb with treasure; they are satisfied with children, and they leave their abundance to their infants (ESV; cf. NET, NJB; NBS; Luther 2017, EÜ, HFA, NGÜ, ELB, EÜ; NBS, NVSR, S21; RVR95, NVI).
- Option 3 seems improbable because it would have David concluding his plea to YHWH for deliverance from his enemies (by use of YHWH's sword!) with a description of the wicked in terms of their prosperity in life without explicitly lamenting it or invoking God's judgment against it. It also seems unlikely that David would describe his enemies as being satisfied with children, without lamenting the fact and/or invoking God's judgment against it, because children are considered to be a blessing of God for the righteous in the Old Testament (e.g., Pss 127:3; 128:3-6; 1 Chron 25:4-5) (Delitzsch 1883, 203). Option #1 (JPS 1985, REB, NLT, CEV; BDS; cf. Targum) interprets וּצְפוּנְךָ as a reference to the righteous (viz., "But ... your treasured one[s]"), however, this sudden shift from appealing to YHWH for deliverance from enemies (v. 13-14a) to asking YHWH to bless the righteous is also anticlimactic. Moreover, it is out of keeping with the rest of Psalm 17. Though terminology in verse 14b-c (חֶלְקָם and צְפוּנְךָ) is used positively in relation to YHWH's People (e.g., Pss 16:5; 27:5; 31:20-21; 83:3), it can also be evocative of judgment (e.g., Job 20:29; 27:13; Isa 17:14) (Goldingay 2006, 244).
v. 15
- David has avowed his "righteousness" (צדק) from the beginning (v. 1), highlighting YHWH's evaluation of him (vv. 3-4), and confidently asserted his righteous condition (vv. 1c-d, 3b, 4, 5) (Delitzsch 1883, 291-293). The prepositional phrase is an adverbial of may I see (אחזה) (Peshitta, Targum; NRSV, ESV; Luther 2017, EÜ; Dahood 1966, 98). The manner in which David "sees [YHWH's] face" is as a man vindicated in his cause by YHWH's judgment.
- On account of the passives in some translations (e.g., the LXX: "I shall be fed when your glory appears"; χορτασθήσομαι ἐν τῷ ὀφθῆναι τὴν δόξαν σου), it may be suggested that the preposition + infinitive construction when I awake (בהקיץ) be interpreted passively here with your likeness (תמונתך) as the subject. Yet, such an interpretive choice is explained by the reality that ancient translators would likely be unnerved by the idea of “seeing Yhwh’s face” (אחזה is also made passive in the LXX) and so probably reinterpreted this verse as to avoid such an implication (Goldingay 2006, 244-245).
Bibliography
- Barthélemy, Dominique. 2005. Critique Textuelle de l’Ancien Testament. Tome 4: Psaumes. Fribourg: Academic Press.
- Briggs, Charles A., and Emilie Briggs. 1906. A Critical and Exegetical Commentary on the Book of Psalms. Vol. 1. ICC. Edinburgh: T & T Clark.
- Craigie, Peter C. and Marvin E. Tate. 1983. 2nd ed. Psalms 1-50. Vol. 19. WBC. Grand Rapids, MI: Zondervan Academic.
- Calvin, John. Commentary on the Book of Psalms. Translated by James Anderson. Grand Rapids: Christian Classics Ethereal Library.
- Dahood, Mitchell. 1966. Psalms. Vol. 1. ABC. New York: Doubleday.
- Delitzsch, Franz. 1883. Biblical Commentary on the Psalms. Vol. 1. trans. Eaton David. New York: Funk and Wagnalls.
- Goldingay, John. 2006. Psalms: Psalms 1–41. Vol. 1. BCOT. Grand Rapids: Baker Academic.
- Hengstenberg, Ernst Wilhelm. Commentary on the Psalms. Vol. 1. Edinburgh: T. & T. Clark, 1863.
- Kissane, Edward. 1953. The Book of Psalms. Vol. 1. Westminster: The Newman Press.
- Perowne, J. J. Stewart. 1870. The Book of Psalms: A New Translation, with Introductions and Notes Explanatory and Critical. London: Bell.
- Stec, David M. 2004. The Targum of Psalms. Vol. 16. The Aramaic Bible. Collegeville, MN: Liturgical Press.
- Villanueva, Federico G. 2016. Psalms 1-72. Carlisle, England: Langham Global Library.
- Watson, Wilfred G. E. 1986. Classical Hebrew Poetry. JSOT. Sheffield: JSOT Press.
- Wilson, Gerald H. 2014. Reprint. Psalms Volume 1. NIVAC. Grand Rapids, MI: Zondervan Academic.
