STAGING SITE

Psalm 12 Story behind the Psalm

From Psalms: Layer by Layer
Jump to: navigation, search

Psalm Overview

Overview

The Story Behind Psalm 12.

The psalm has been identified as a communal lament led by a prophet, who delivers an oracle from YHWH in v. 6 (Jörg Jeremias 1970:110ff; cf. Kraus 1988:207-8; Zenger 1993:93). Cf. Hab. 1; Pss. 14; 28; 75. "Ps. 12 is somit wie Hab. 1 als kultprophetische Klageliturgie zu bestimmen, in der der Prophet stellvertretend für Israel klagt und als verlängerter Arm Jahwes das Gotteswort mitteilt." This view works well with the notion of Davidic authorship, since David functioned, in some sense, as a prophet (cf. 2 Sam. 23:1-7; Ps. 110; David's Compositions in 11QPsA; Acts 2:29-30; Targum Pss. 14, 18, 103). Furthermore, David as king represented the people, and he was responsible for the well-being of the poor and afflicted in his kingdom (cf. Ps. 72).

Background Ideas

  • YHWH's law requires people to deal with one another in loyalty and faithfulness.
  • Loyalty and faithfulness refer to being committed to relational obligations. "These obligations include responsibilities towards kinspeople, spouses, friends, covenant partners, and people to whom one is indebted as a result of favors received" (SDBH).
  • The opposite of loyalty and faithfulness is "falsehood," which results in pain and suffering.
  • Prophets receive messages from YHWH and report those messages to others.
  • David is a prophet.
  • Silver is a precious metal which, when mined, is mixed with other minerals that lessen its quality. In order to become pure, silver must be refined by fire; it is placed in a crucible, and the crucible is placed in a furnace in the ground.
  1. When Saul had Ahimelech killed for giving David the priestly bread (1 Sam 22)
  2. When the Ziphites seek to betray David (1 Sam 23)
  3. When the Philistines refuse to let David fight alongside Achish, accusing him of being a traitor (1 Sam 29)
  4. When Joab murders Abner, claiming Abner came in deceit (2 Sam 3)

Background Situation

Psalm 12 - Background Situation.jpg

Expanded Paraphrase

(For more information, click "Expanded Paraphrase Legend" below.)

Expanded paraphrase legend
Close but Clear (CBC) translation The CBC, our close but clear translation of the Hebrew, is represented in bold text.
Assumptions Assumptions which provide background information, presuppositions, entailments, and inferences are represented in italics.

v.1

For the director. On the eight-toned scale. A psalm by David (who is both king and prophet).

v.2

Help, YHWH! (We are in need of rescue.) For (your law, which requires loyalty and faithfulness,) (has been disregarded, and) the loyal one has disappeared (so that there no longer seems to be anyone who is loyal). (We are in need of rescue) For faithful ones have vanished from among humanity. (No one keeps their relational obligations.) (No one is trustworthy.)

v.3

(Instead,) They (that is, all people) speak falsehood (the opposite of loyalty and faithfulness), each with his neighbour. With flattering lips, with duplicity they speak (and thereby break your law).

v.4

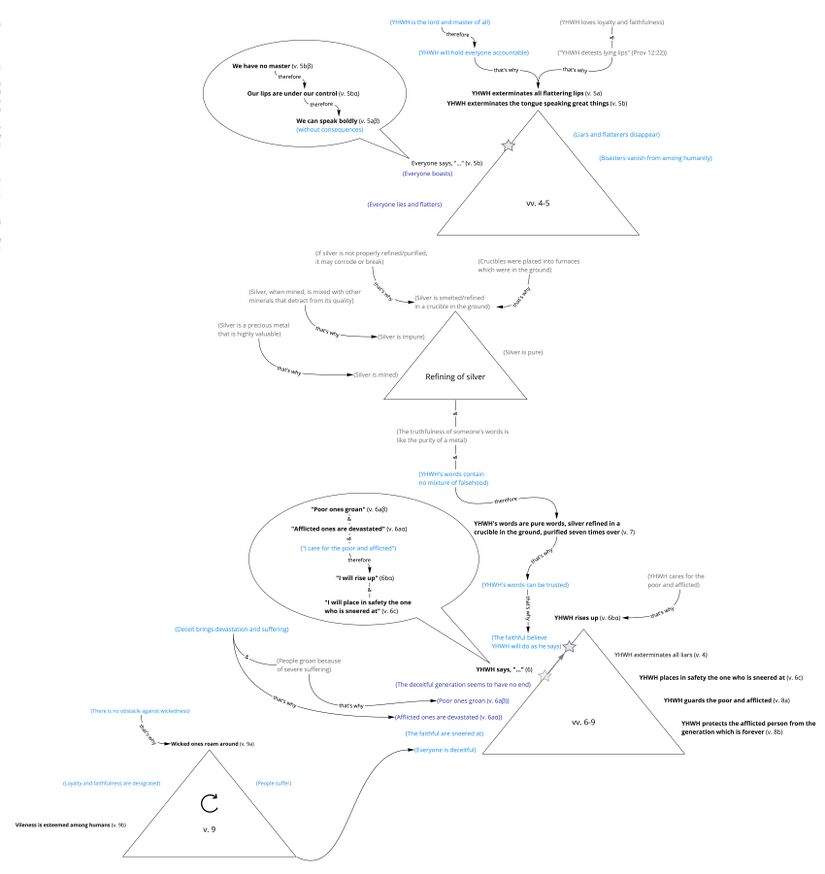
(YHWH loves loyalty and faithfulness,) (and he despises those who boast and lie.) May YHWH exterminate (just as the faithful seem to have been exterminated) all (people who have) flattering lips, (ever) (person who has a) tongue speaking great things,

v.5

who have said,

“We can speak boldly. (We can say whatever we want; we can lie without consequences.) (The reason we can do this is because) Our lips are under our control. (There is no one to tell us what to say or to hold us accountable for our lies.) Who is our master? (We have none, not even YHWH.)”

(But YHWH is the lord and master of all,) (and he will hold them to account.)

v.6

(Deceit brings devastation and suffering, especially to those who are most vulnerable.) (Because virtually everyone is deceitful,) (afflicted ones are devastated) (and poor people groan.) (Groaning is an expression of severe suffering.) (Although the situation looks hopeless, I) (who am a prophet) (have received a prophetic oracle from YHWH,) (who will hold the wicked to account.) (This is what YHWH says,)

“Because (my law is disregarded such that) afflicted ones are devastated, because poor ones groan, (and because I care for those who are poor and afflicted) now I will rise up (to take action),”

says YHWH.

“I will place in safety the one who is sneered at (and thereby answer your prayer for help [v. 2])."

v.7

(YHWH has spoken [v. 6]) (and, unlike all of the people around us who speak with duplicity) (we can trust what YHWH says because) YHWH’s words are pure words (which contain no mixture of falsehood.) (The purity of someone's words may be compared to the purity of a precious metal.) (For example, silver is impure at the time of its mining) (because it is mixed with other minerals.) (If it is not properly refined and purified, then it may corrode or break.) (Therefore, it must be refined and purified through intense heat to be both strong and beautiful.) (It is placed in a crucible) (which is then placed in the furnace) (which is built into the ground.) (When silver emerges from this process, it is pure, since any impurities have been burned away.) (YHWH's words are as pure as) silver (that has been) refined in a crucible in the ground, purified seven times over (The number seven symbolises perfection,) (and so silver purified seven times is perfectly pure, without the slightest trace of impurity).

v.8

You, YHWH, (are abounding in loyalty and faithfulness,) (and you) will (keep your promises and) guard them (who are afflicted and poor) (from the devastation they experience at the hands of the deceitful and proud). You will protect him (who is sneered at) from the generation which is (so it seems) forever.

v.9

(In this never-ending generation,) Wicked ones roam around (without any hinderance) (and engage in activity that is deceitful and destructive) whenever (loyalty and faithfulness are denigrated, and instead,) vileness is esteemed among humanity. (Yet even in a situation like this, you will keep your promise and preserve your people.)

Story Triangles

vv.2-3

For Visual, click "Expand" to the right

Psalm 12 - vv.2-3.jpg

vv4-5;6-9;9

For Visual, click "Expand" to the right

Psalm 12 - vv.4-9.jpg