STAGING SITE
Psalm 10 Story Behind
About the Story Behind Layer
The Story Behind the Psalm shows how each part of the psalm fits together into a single coherent whole. Whereas most semantic analysis focuses on discrete parts of a text such as the meaning of a word or phrase, Story Behind the Psalm considers the meaning of larger units of discourse, including the entire psalm.
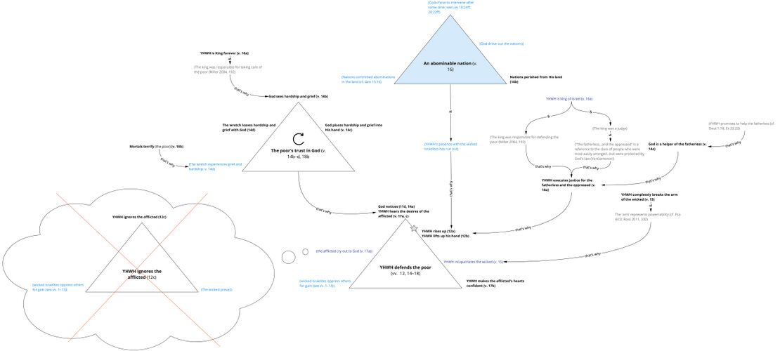
The goal of this layer is to reconstruct and visualize a mental representation of the text as the earliest hearers/readers might have conceptualized it. We start by identifying the propositional content of each clause in the psalm, and then we identify relevant assumptions implied by each of the propositions. During this process, we also identify and analyze metaphorical language (“imagery”). Finally, we try to see how all of the propositions and assumptions fit together to form a coherent mental representation. The main tool we use for structuring the propositions and assumptions is a story triangle, which visualizes the rise and fall of tension within a semantic unit. Although story triangles are traditionally used to analyze stories in the literary sense of the word, we use them at this layer to analyze “stories” in the cognitive sense of the word—i.e., a story as a sequence of propositions and assumptions that has tension.
Summary Triangle
The story triangle below summarises the story of the whole psalm. We use the same colour scheme as in Participant Analysis. The star icon along the edge of the story-triangle indicates the point of the story in which the psalm itself (as a speech event) takes place. We also include a theme at the bottom of the story. The theme is the main message conveyed by the story-behind.
| Story Triangles legend | |
|---|---|
| Propositional content (verse number) | Propositional content, the base meaning of the clause, is indicated by bold black text. The verse number immediately follows the correlating proposition in black text inside parentheses. |
| Common-ground assumption | Common-ground assumptions[1] are indicated by gray text. |
| Local-ground assumption | Local-ground assumptions[2] are indicated by dark blue text. |
| Playground assumption | Playground assumptions[3] are indicated by light blue text. |
| The point of the story at which the psalm takes place (as a speech event) is indicated by a gray star. | |
| If applicable, the point of the story at which the psalm BEGINS to take place (as a speech event) is indicated with a light gray star. A gray arrow will travel from this star to the point at which the psalm ends, indicated by the darker gray star. | |
| A story that repeats is indicated by a circular arrow. This indicates a sequence of either habitual or iterative events. | |
| A story or event that does not happen or the psalmist does not wish to happen is indicated with a red X over the story triangle. | |
| Connections between propositions and/or assumptions are indicated by black arrows with small text indicating how the ideas are connected. | |
| Note: In the Summary triangle, highlight color scheme follows the colors of participant analysis. | |
Background ideas
Following are the common-ground assumptionsCommon-ground assumptions include information shared by the speaker and hearers. In our analysis, we mainly use this category for Biblical/Ancient Near Eastern background. which are the most helpful for making sense of the psalm.
- “The fatherless [cf. v.14] and the oppressed” is a reference to the class of people who were most easily wronged (cf. 82:3) but were protected by God’s law (Ex 22:22-24; Dt 10:18; 16:11, 14; cf. Isa 1:17; Jer 7:6; Jas 1:27; VanGemeren, W. (2017) Psalms. Available at Perlego (Accessed: 24 September 2022).
- Oppressing the poor and vulnerable for unjust gain was a persistent problem in Israel (Zeph 3; Job 24:14; Hab 3:14; see Hengstenberg 1863, 163).
- YHWH is a king, and one of the King's responsibilities was to care for the poor (Psa 72; Miller 2004, 192). As king, YHWH is sovereign over, and orders, all worldly affairs (Miller 2000, 407–408).
- God is patient (Exod. 34:6–7; Neh 9:29; Jonah 4:2) and may allow sin to continue to 'completion' (Gen 15:16) before purging His land (Lev 18:24ff; 20:22ff; Num 35:33ff).
Background situation
The background situation is the series of events leading up to the time in which the psalm is spoken. These are taken from the story triangle – whatever lies to the left of the star icon.
Expanded Paraphrase
The expanded paraphrase seeks to capture the implicit information within the text and make it explicit for readers today. It is based on the CBC translation and uses italic text to provide the most salient background information, presuppositions, entailments, and inferences.
| Expanded paraphrase legend | |
|---|---|
| Close but Clear (CBC) translation | The CBC, our close but clear translation of the Hebrew, is represented in bold text. |
| Assumptions | Assumptions which provide background information, presuppositions, entailments, and inferences are represented in italics. |
| Text (Hebrew) | Verse | Expanded Paraphrase |
|---|---|---|
| לָמָ֣ה יְ֭הוָה תַּעֲמֹ֣ד בְּרָח֑וֹק תַּ֝עְלִ֗ים לְעִתּ֥וֹת בַּצָּרָֽה׃ | 1 | O YHWH, why do You stand at a distance? Why do You hide (Your eyes) during your people's troubling times? You are a covenant God and should not be hiding Yourself when Your covenant people are in trouble! |
| בְּגַאֲוַ֣ת רָ֭שָׁע יִדְלַ֣ק עָנִ֑י יִתָּפְשׂ֓וּ ׀ בִּמְזִמּ֖וֹת ז֣וּ חָשָֽׁבוּ׃ | 2 | The wicked pursue the afflicted who are in need of Your intervention in pride. You repay those who 'practice arrogance' [Psa 31:24] and divine repayment often involves the wickeds' plots coming back 'on their own heads' [e.g., Ps. 7:16–17] May they be caught in the plans that they have devised! |
| כִּֽי־הִלֵּ֣ל רָ֭שָׁע עַל־תַּאֲוַ֣ת נַפְשׁ֑וֹ וּבֹצֵ֥עַ בֵּ֝רֵ֗ךְ נִ֘אֵ֥ץ ׀ יְהוָֽה׃ | 3 | For, the wicked has boasted about his soul’s cravings for unjust gain; the wicked bless those who work for unjust gain, and whoever has blessed the one who works for unjust gain has treated YHWH with contempt. These wicked people therefore treat you, O Lord, with contempt [v. 13a]. |
| רָשָׁ֗ע כְּגֹ֣בַהּ אַ֭פּוֹ בַּל־יִדְרֹ֑שׁ אֵ֥ין אֱ֝לֹהִ֗ים כָּל־מְזִמּוֹתָֽיו׃ | 4 | In a way that suits his pride, the wicked does not seek God, as all Israelites should do [Deut 4:29]. All his plans are, “There is no God”. Instead, these wicked Israelites ignore your laws about the poor as if you did not exist. |
| יָ֘חִ֤ילוּ דְרָכָ֨יו ׀ בְּכָל־עֵ֗ת מָר֣וֹם מִ֭שְׁפָּטֶיךָ מִנֶּגְדּ֑וֹ כָּל־צ֝וֹרְרָ֗יו יָפִ֥יחַ בָּהֶֽם׃ | 5 | His ways persist every time because nothing stands in his way. Your rulings are far away from him—on high and therefore do not affect him. All his foes—he jeers at them because he does not fear them and overcomes them. |
| אָמַ֣ר בְּ֭לִבּוֹ בַּל־אֶמּ֑וֹט לְדֹ֥ר וָ֝דֹ֗ר אֲשֶׁ֣ר לֹֽא־בְרָֽע׃ | 6 | Since nothing stands in his way, He has said to himself, ‘throughout all generations, in which there is no trouble, I will not be shaken.’ 'Nothing will harm me physically or stop me from getting what I want.' You, O YHWH, are the source of stability for the righteous yet this type of wicked Israelite now relies on his prosperity for stability. |
| אָלָ֤ה פִּ֣יהוּ מָ֭לֵא וּמִרְמ֣וֹת וָתֹ֑ךְ תַּ֥חַת לְ֝שׁוֹנ֗וֹ עָמָ֥ל וָאָֽוֶן | 7 | His mouth is full of curses, deceit and oppression. Hardship and destruction are underneath his tongue. He speaks all of these things to anyone who would try to stand in his way. |
| יֵשֵׁ֤ב ׀ בְּמַאְרַ֬ב חֲצֵרִ֗ים בַּֽ֭מִּסְתָּרִים יַהֲרֹ֣ג נָקִ֑י עֵ֝ינָ֗יו לְֽחֵלְכָ֥ה יִצְפֹּֽנוּ׃ | 8 | Israelite children are taught to not ambush others for unjust gain, yet this sort of wicked Israelite oppresses the poor for profit. One way he oppresses the poor is as follows: He sits in villages’ ambush places lying in wait for the innocent person. Then, He murders the innocent in the hiding places. As he lies in wait, His eyes spy for the wretch. |
| יֶאֱרֹ֬ב בַּמִּסְתָּ֨ר ׀ כְּאַרְיֵ֬ה בְסֻכֹּ֗ה יֶ֭אֱרֹב לַחֲט֣וֹף עָנִ֑י יַחְטֹ֥ף עָ֝נִ֗י בְּמָשְׁכ֥וֹ בְרִשְׁתּֽוֹ׃ | 9 | Corrupt Israelites may be described as dangerous animals. As for this particular kind He lurks in the hiding place like a lion in its den. He lurks in order to seize the afflicted. He seizes the afflicted by drawing his net (across) like a hunter capturing a helpless animal. |
| יִדְכֶּ֥ה יָשֹׁ֑חַ וְנָפַ֥ל בַּ֝עֲצוּמָ֗יו חלכאים׃ | 10 | Like a lion He stoops, crouches, and the wretches fall by his mighty (claws). The poor are completely helpless. These wicked people are as strong as lions and as smart as hunters and so the afflicted can neither outsmart them nor overpower them. |
| אָמַ֣ר בְּ֭לִבּוֹ שָׁ֣כַֽח אֵ֑ל הִסְתִּ֥יר פָּ֝נָ֗יו בַּל־רָאָ֥ה לָנֶֽצַח׃ | 11 | In the midst of all this, You appear to be absent, YHWH [cf.v. 1]. But it appears this way because you are patient with your people and, as King, you sovereignly rule as you see fit. But the wicked mistakes Your patience for apathy. He has said to himself, ‘God has been ignoring the afflicted; He has been hiding his face; He has never noticed the afflicted.’ |
| קוּמָ֤ה יְהוָ֗ה אֵ֭ל נְשָׂ֣א יָדֶ֑ךָ אַל־תִּשְׁכַּ֥ח עֲנָוִֽים׃ | 12 | Rise up and take action, YHWH! Lift up Your hand and act with hostility against [2 Sam 18:28; 20:21] the wicked , O God! Do not ignore the afflicted! Because You are a King, and it is the duty of a King to defend the poor. |
| עַל־מֶ֤ה ׀ נִאֵ֖ץ רָשָׁ֥ע ׀ אֱלֹהִ֑ים אָמַ֥ר בְּ֝לִבּ֗וֹ לֹ֣א תִּדְרֹֽשׁ׃ | 13 | Why has the wicked treated God with contempt by craving and pursuing unjust gain? He has said to himself, ‘You will not require a reckoning,’ because all of his ways persist [v. 5a]. |
| רָאִ֡תָה כִּֽי־אַתָּ֤ה ׀ עָ֘מָ֤ל וָכַ֨עַס ׀ תַּבִּיט֮ לָתֵ֪ת בְּיָ֫דֶ֥ךָ עָ֭לֶיךָ יַעֲזֹ֣ב חֵלֶ֑כָה יָ֝ת֗וֹם אַתָּ֤ה ׀ הָיִ֬יתָ עוֹזֵֽר׃ | 14 | You have noticed the afflicted!For You promised to be a help to the fatherless and the oppressed are protected by Your law. You see hardship and grief in order to place (them) into Your care. The wretch leaves (them) with You, in Your care because they know that You have promised to help them. You have been one who helps the fatherless. |
| שְׁ֭בֹר זְר֣וֹעַ רָשָׁ֑ע וָ֝רָ֗ע תִּֽדְרוֹשׁ־רִשְׁע֥וֹ בַל־תִּמְצָֽא׃ | 15 | The arm represents power and ability. Break the arm of one who is wicked and evil! May it seek its wickedness, (but) not find (it). May his ability to oppress be completely incapacitated. |
| יְהוָ֣ה מֶ֭לֶךְ עוֹלָ֣ם וָעֶ֑ד אָבְד֥וּ ג֝וֹיִ֗ם מֵֽאַרְצֽוֹ׃ | 16 | YHWH is King forever. And as King, YHWH sovereignly orders what takes place in his land and he will perform his obligations to protect the poor. Nations perished from His land when YHWH allowed Israel to conquer it. The nations that inhabited the land were an abomination to it. But they were allowed to stay until YHWH decided it was enough. Likewise, these wicked Israelites are starting to resemble those godless nations and it is only a matter of time before Your patience runs out and You rise up in judgement. For this reason, the afflicted can be confident that... |
| תַּאֲוַ֬ת עֲנָוִ֣ים שָׁמַ֣עְתָּ יְהוָ֑ה תָּכִ֥ין לִ֝בָּ֗ם תַּקְשִׁ֥יב אָזְנֶֽךָ׃ | 17 | You have heard the desires of the afflicted, YHWH that the wicked stop oppressing them. You make their hearts confident that their desire will be fulfilled. You make Your ear attentive to their cries for help, |
| לִשְׁפֹּ֥ט יָת֗וֹם וָ֫דָ֥ךְ בַּל־יוֹסִ֥יף ע֑וֹד לַעֲרֹ֥ץ אֱ֝נ֗וֹשׁ מִן־הָאָֽרֶץ׃ | 18 | in order to execute justice for the fatherless and the oppressed, so that an earthly mortal will never terrify the fatherless and oppressed again in defiance against God—who is in heaven. Only He is to be feared [Isa 8:13]. |
Assumptions Table
There are currently no Imagery Tables available for this psalm.
Bibliography
Footnotes
- ↑ Common-ground assumptions include information shared by the speaker and hearers. In our analysis, we mainly use this category for Biblical/ANE background - beliefs and practices that were widespread at this time and place. This is the background information necessary for understanding propositions that do not readily make sense to those who are so far removed from the culture in which the proposition was originally expressed.
- ↑ Local-ground assumptions are those propositions which are necessarily true if the text is true. They include both presuppositions and entailments. Presuppositions are those implicit propositions which are assumed to be true by an explicit proposition. Entailments are those propositions which are necessarily true if a proposition is true.
- ↑ Whereas local-ground assumptions are inferences which are necessarily true if the text is true, play-ground assumptions are those inferences which might be true if the text is true.
